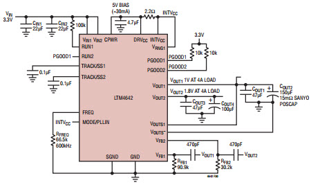
Typical Application Circuit for LTM4642IY 3.3V Input to 1V and 1.8V at 4A Each, 1V Sequencing 1.8V Using PGOOD1 to Enable RUN2

Referenzdesign unter Verwendung des Teils LTM4642IY von Analog Devices

Hersteller

Analog Devices
  • Anwendungskategorie
    Spannungsversorgungen
  • Produkttyp
    Mehrfach Gleichspannungs Netzteil

Für Endprodukte

  • Networking
  • Servers
  • Telecom Equipments

Beschreibung

  • Typical Application Circuit for LTM4642IY 3.3V Input to 1V and 1.8V at 4A Each, 1V Sequencing 1.8V Using PGOOD1 to Enable RUN2. The LTM4642 is a complete dual 4A or single 8A step-down DC/DC regulator. Included in the package are the switching controller, power FETs, inductor and all support components. Operating over input voltage ranges of 4.5V to 20V, (2.375V min with external CPWR bias), the LTM4642 supports two outputs with voltage ranges of 0.6V to 5.5V, set by a single external resistor

Haupteigenschaften

  • Conversion Type
    DC to DC
  • Input Voltage
    3.3 V
  • Output Voltage
    1|1.8 V
  • Output Current
    4 A
  • Efficiency
    95 %
  • Topology
    Buck

Aktuelles über Elektronikkomponenten­

Wir haben unsere Datenschutzbestimmungen aktualisiert. Bitte nehmen Sie sich einen Moment Zeit, diese Änderungen zu überprüfen. Mit einem Klick auf "Ich stimme zu", stimmen Sie den Datenschutz- und Nutzungsbedingungen von Arrow Electronics zu.

Wir verwenden Cookies, um den Anwendernutzen zu vergrößern und unsere Webseite zu optimieren. Mehr über Cookies und wie man sie abschaltet finden Sie hier. Cookies und tracking Technologien können für Marketingzwecke verwendet werden.
Durch Klicken von „RICHTLINIEN AKZEPTIEREN“ stimmen Sie der Verwendung von Cookies auf Ihrem Endgerät und der Verwendung von tracking Technologien zu. Klicken Sie auf „MEHR INFORMATIONEN“ unten für mehr Informationen und Anleitungen wie man Cookies und tracking Technologien abschaltet. Das Akzeptieren von Cookies und tracking Technologien ist zwar freiwillig, das Blockieren kann aber eine korrekte Ausführung unserer Website verhindern, und bestimmte Werbung könnte für Sie weniger relevant sein.
Ihr Datenschutz ist uns wichtig. Lesen Sie mehr über unsere Datenschutzrichtlinien hier.