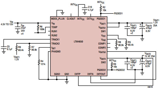
Typical Application Circuit for LTM4650EY 1.2V and 1V Outputs DC/DC Module Regulator

Referenzdesign unter Verwendung des Teils LTM4650EY von Analog Devices

Hersteller

Analog Devices
  • Anwendungskategorie
    Spannungsversorgungen
  • Produkttyp
    Mehrfach Gleichspannungs Netzteil

Für Endprodukte

  • ATCA Power Management
  • Industrial
  • Network Equipment
  • Storage System
  • Telecom Equipments

Beschreibung

  • Typical Application Circuit for LTM4650EY 1.2V and 1V Outputs DC/DC Module Regulator. The LTM4650 is a dual 25A output switching mode step-down DC/DC Module regulator. Included in the package are the switching controllers, power FETs, inductors and all supporting components

Haupteigenschaften

  • Conversion Type
    DC to DC
  • Input Voltage
    4.5 to 15 V
  • Output Voltage
    1|1.2 V
  • Output Current
    25 A
  • Topology
    Buck

Aktuelles über Elektronikkomponenten­

Wir haben unsere Datenschutzbestimmungen aktualisiert. Bitte nehmen Sie sich einen Moment Zeit, diese Änderungen zu überprüfen. Mit einem Klick auf "Ich stimme zu", stimmen Sie den Datenschutz- und Nutzungsbedingungen von Arrow Electronics zu.

Wir verwenden Cookies, um den Anwendernutzen zu vergrößern und unsere Webseite zu optimieren. Mehr über Cookies und wie man sie abschaltet finden Sie hier. Cookies und tracking Technologien können für Marketingzwecke verwendet werden.
Durch Klicken von „RICHTLINIEN AKZEPTIEREN“ stimmen Sie der Verwendung von Cookies auf Ihrem Endgerät und der Verwendung von tracking Technologien zu. Klicken Sie auf „MEHR INFORMATIONEN“ unten für mehr Informationen und Anleitungen wie man Cookies und tracking Technologien abschaltet. Das Akzeptieren von Cookies und tracking Technologien ist zwar freiwillig, das Blockieren kann aber eine korrekte Ausführung unserer Website verhindern, und bestimmte Werbung könnte für Sie weniger relevant sein.
Ihr Datenschutz ist uns wichtig. Lesen Sie mehr über unsere Datenschutzrichtlinien hier.