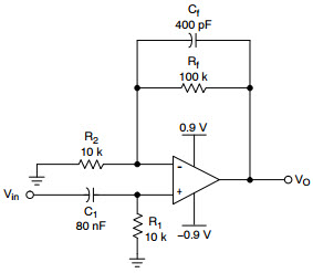
Typical Application Circuit for NCV7101 Voice Band Filter

Referenzdesign unter Verwendung des Teils NCV7101SN1T1G von onsemi

Hersteller

onsemi
  • Anwendungskategorie
    Verstärker und Komparatoren
  • Produkttyp
    Analogverstärkung

Für Endprodukte

  • Active Filter
  • Battery Powered Systems
  • Communications Equipment

Beschreibung

  • Typical Application Circuit for NCV7101 Voice Band Filter. The NCV7101 operational amplifier provides rail-to-rail operation on both the input and output. The output can swing within 50 mV of each rail. This rail-to-rail operation enables the user to make full use of the entire supply voltage range available. It is designed to work at very low supply voltages (1.8V and ground), yet can operate with a supply of up to 10V and ground. The NCV7101 is available in the space saving SOT-23-5 package with two industry standard pinouts

Haupteigenschaften

  • Number of Supplies
    Single
  • Supply Voltage
    1.8 V

Aktuelles über Elektronikkomponenten­

Wir haben unsere Datenschutzbestimmungen aktualisiert. Bitte nehmen Sie sich einen Moment Zeit, diese Änderungen zu überprüfen. Mit einem Klick auf "Ich stimme zu", stimmen Sie den Datenschutz- und Nutzungsbedingungen von Arrow Electronics zu.

Wir verwenden Cookies, um den Anwendernutzen zu vergrößern und unsere Webseite zu optimieren. Mehr über Cookies und wie man sie abschaltet finden Sie hier. Cookies und tracking Technologien können für Marketingzwecke verwendet werden.
Durch Klicken von „RICHTLINIEN AKZEPTIEREN“ stimmen Sie der Verwendung von Cookies auf Ihrem Endgerät und der Verwendung von tracking Technologien zu. Klicken Sie auf „MEHR INFORMATIONEN“ unten für mehr Informationen und Anleitungen wie man Cookies und tracking Technologien abschaltet. Das Akzeptieren von Cookies und tracking Technologien ist zwar freiwillig, das Blockieren kann aber eine korrekte Ausführung unserer Website verhindern, und bestimmte Werbung könnte für Sie weniger relevant sein.
Ihr Datenschutz ist uns wichtig. Lesen Sie mehr über unsere Datenschutzrichtlinien hier.