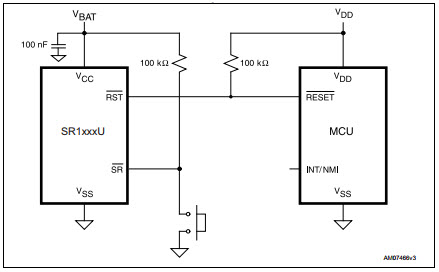
Typical Application Circuit in a Different Voltage Domains - SR input in VBAT domain like VCC totally disables the test mode based on the SR1HARU

Referenzdesign unter Verwendung des Teils SR1HARU von STMicroelectronics

Hersteller

STMicroelectronics
  • Anwendungskategorie
    Energiemanagement
  • Produkttyp
    Mikroprozessor Leistungsüberwachung

Für Endprodukte

  • Smart Watch
  • Wearable Electronics

Beschreibung

  • Typical Application Circuit in a Different Voltage Domains - SR input in VBAT domain like VCC totally disables the test mode based on the SR1HARU. The Smart Reset devices provide a useful feature which ensures that inadvertent short reset push-button closures do not cause system resets. This is done by implementing an extended Smart Reset input delay time (tSRC), which ensures a safe reset and eliminates the need for a specific dedicated reset button

Aktuelles über Elektronikkomponenten­

Wir haben unsere Datenschutzbestimmungen aktualisiert. Bitte nehmen Sie sich einen Moment Zeit, diese Änderungen zu überprüfen. Mit einem Klick auf "Ich stimme zu", stimmen Sie den Datenschutz- und Nutzungsbedingungen von Arrow Electronics zu.

Wir verwenden Cookies, um den Anwendernutzen zu vergrößern und unsere Webseite zu optimieren. Mehr über Cookies und wie man sie abschaltet finden Sie hier. Cookies und tracking Technologien können für Marketingzwecke verwendet werden.
Durch Klicken von „RICHTLINIEN AKZEPTIEREN“ stimmen Sie der Verwendung von Cookies auf Ihrem Endgerät und der Verwendung von tracking Technologien zu. Klicken Sie auf „MEHR INFORMATIONEN“ unten für mehr Informationen und Anleitungen wie man Cookies und tracking Technologien abschaltet. Das Akzeptieren von Cookies und tracking Technologien ist zwar freiwillig, das Blockieren kann aber eine korrekte Ausführung unserer Website verhindern, und bestimmte Werbung könnte für Sie weniger relevant sein.
Ihr Datenschutz ist uns wichtig. Lesen Sie mehr über unsere Datenschutzrichtlinien hier.