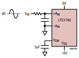
Typical Application Circuit Using LTC1740 14-Bit, 6Msps Sampling ADC for Dual Supply System

Referenzdesign unter Verwendung des Teils LTC1740CG von Analog Devices

Hersteller

Analog Devices
  • Anwendungskategorie
    Datenkonvertierung
  • Produkttyp
    Analog zu Digital Wandlung

Für Endprodukte

  • Data Acquisition System
  • Imaging Device
  • Wireless Communications

Beschreibung

  • Typical Application Circuit Using LTC1740 14-Bit, 6Msps Sampling ADC for Dual Supply System. The LTC1740 is a sampling A/D converter that draws only 245mW from either a single 5V or dual 5V supplies. This easy-to-use device includes a high dynamic range sample-and-hold and a programmable precision reference

Haupteigenschaften

  • ADC Resolution
    14 Bit
  • ADC Sampling Rate
    6M SPS

Aktuelles über Elektronikkomponenten­

Wir haben unsere Datenschutzbestimmungen aktualisiert. Bitte nehmen Sie sich einen Moment Zeit, diese Änderungen zu überprüfen. Mit einem Klick auf "Ich stimme zu", stimmen Sie den Datenschutz- und Nutzungsbedingungen von Arrow Electronics zu.

Wir verwenden Cookies, um den Anwendernutzen zu vergrößern und unsere Webseite zu optimieren. Mehr über Cookies und wie man sie abschaltet finden Sie hier. Cookies und tracking Technologien können für Marketingzwecke verwendet werden.
Durch Klicken von „RICHTLINIEN AKZEPTIEREN“ stimmen Sie der Verwendung von Cookies auf Ihrem Endgerät und der Verwendung von tracking Technologien zu. Klicken Sie auf „MEHR INFORMATIONEN“ unten für mehr Informationen und Anleitungen wie man Cookies und tracking Technologien abschaltet. Das Akzeptieren von Cookies und tracking Technologien ist zwar freiwillig, das Blockieren kann aber eine korrekte Ausführung unserer Website verhindern, und bestimmte Werbung könnte für Sie weniger relevant sein.
Ihr Datenschutz ist uns wichtig. Lesen Sie mehr über unsere Datenschutzrichtlinien hier.