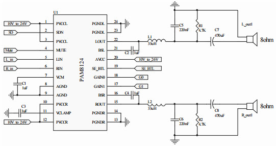
Typical Application Circuit Using PAM8124 15W Class-D Audio Power Amplifier

Referenzdesign unter Verwendung des Teils PAM8124RHR von Diodes Incorporated

Hersteller

Diodes Incorporated
  • Anwendungskategorie
    Audio
  • Produkttyp
    Audio Leistungsverstärker

Für Endprodukte

  • Home Theater
  • Multimedia Speaker System
  • Television

Beschreibung

  • Typical Application Circuit Using PAM8124 15W Class-D Audio Power Amplifier. The PAM8124 is a 15W efficient, Class-D audio power amplifier for driving stereo speakers in a single-ended configuration, or a mono speaker in a bridge-tied-load configuration. The PAM8124 can drive stereo speakers (SE) as low as 4-Ohm

Haupteigenschaften

  • Number of Channels
    2
  • Output Power
    15 W
  • Amplifier Type
    Class-D

Aktuelles über Elektronikkomponenten­

Wir haben unsere Datenschutzbestimmungen aktualisiert. Bitte nehmen Sie sich einen Moment Zeit, diese Änderungen zu überprüfen. Mit einem Klick auf "Ich stimme zu", stimmen Sie den Datenschutz- und Nutzungsbedingungen von Arrow Electronics zu.

Wir verwenden Cookies, um den Anwendernutzen zu vergrößern und unsere Webseite zu optimieren. Mehr über Cookies und wie man sie abschaltet finden Sie hier. Cookies und tracking Technologien können für Marketingzwecke verwendet werden.
Durch Klicken von „RICHTLINIEN AKZEPTIEREN“ stimmen Sie der Verwendung von Cookies auf Ihrem Endgerät und der Verwendung von tracking Technologien zu. Klicken Sie auf „MEHR INFORMATIONEN“ unten für mehr Informationen und Anleitungen wie man Cookies und tracking Technologien abschaltet. Das Akzeptieren von Cookies und tracking Technologien ist zwar freiwillig, das Blockieren kann aber eine korrekte Ausführung unserer Website verhindern, und bestimmte Werbung könnte für Sie weniger relevant sein.
Ihr Datenschutz ist uns wichtig. Lesen Sie mehr über unsere Datenschutzrichtlinien hier.