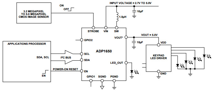
Typical Application for ADP1650 Voltage Regulation Mode for LED Driver Application

Referenzdesign unter Verwendung des Teils ADP1650 von Analog Devices

Hersteller

Analog Devices
  • Anwendungskategorie
    Beleuchtung
  • Produkttyp
    LED-Blitz Treiber

Für Endprodukte

  • Camcorder
  • Cellular Phone
  • Digital Still Camera (DSC)
  • Personal Digital Assistant
  • Smart Phone

Beschreibung

  • Typical Application for ADP1650 Voltage Regulation Mode for LED Driver Application. The ADP1650 is a very compact, highly efficient, single white LED flash driver for high resolution camera phones that improves picture and video quality in low light environments. The device integrates a programmable 1.5 MHz or 3 MHz synchronous inductive boost converter, an I2C-compatible interface, and a 1500 mA current source

Haupteigenschaften

  • Input Voltage
    2.7 to 5 V
  • Output Current
    1.5 A
  • Number of Derived Elements
    5

Aktuelles über Elektronikkomponenten­

Wir haben unsere Datenschutzbestimmungen aktualisiert. Bitte nehmen Sie sich einen Moment Zeit, diese Änderungen zu überprüfen. Mit einem Klick auf "Ich stimme zu", stimmen Sie den Datenschutz- und Nutzungsbedingungen von Arrow Electronics zu.

Wir verwenden Cookies, um den Anwendernutzen zu vergrößern und unsere Webseite zu optimieren. Mehr über Cookies und wie man sie abschaltet finden Sie hier. Cookies und tracking Technologien können für Marketingzwecke verwendet werden.
Durch Klicken von „RICHTLINIEN AKZEPTIEREN“ stimmen Sie der Verwendung von Cookies auf Ihrem Endgerät und der Verwendung von tracking Technologien zu. Klicken Sie auf „MEHR INFORMATIONEN“ unten für mehr Informationen und Anleitungen wie man Cookies und tracking Technologien abschaltet. Das Akzeptieren von Cookies und tracking Technologien ist zwar freiwillig, das Blockieren kann aber eine korrekte Ausführung unserer Website verhindern, und bestimmte Werbung könnte für Sie weniger relevant sein.
Ihr Datenschutz ist uns wichtig. Lesen Sie mehr über unsere Datenschutzrichtlinien hier.