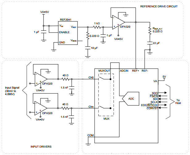
Typical Application for ADS8332, 16-Bit, 500-ksps, 8-Channel, Low-Power Unipolar Input ADC with Serial Interface
Referenzdesign unter Verwendung des Teils ADS8332IB von Texas Instruments
Für Endprodukte
- Automatic Test Equipment
- Data Acquisition System
- Magnetometry
- Mobile Communications
- Portable Medical Instrumentation
- Process Control
Beschreibung
- Typical Application for ADS8332, 16-Bit, 500-kSPS, 8-Channel, Low-Power Unipolar Input ADC with a unipolar, 4-to-1 multiplexer (mux) input. The device includes a 16-bit capacitor-based successive approximation register (SAR) ADC with inherent sample and hold
Haupteigenschaften
-
ADC Resolution16 Bit
-
ADC Sampling Rate500K SPS
-
Number of Channels8CH
Empfohlene Bauteile (7)
| Teilenummer | Hersteller | Typ | Beschreibung | |||
|---|---|---|---|---|---|---|
|
|
ADS8332IPW | Texas Instruments | Analog to Digital Converters - ADCs | 8-Channel Single ADC SAR 500ksps 16-bit Serial 24-Pin TSSOP Bulk | In den Warenkorb | |
|
|
ADS8332IRGET | Texas Instruments | Analog to Digital Converters - ADCs | 8-Channel Single ADC SAR 500ksps 16-bit Serial 24-Pin VQFN EP T/R | In den Warenkorb | |
|
|
ADS8332IRGER | Texas Instruments | Analog to Digital Converters - ADCs | 8-Channel Single ADC SAR 500ksps 16-bit Serial 24-Pin VQFN EP T/R | In den Warenkorb | |
|
|
ADS8332IBRGER | Texas Instruments | Analog to Digital Converters - ADCs | 8-Channel Single ADC SAR 500ksps 16-bit Serial 24-Pin VQFN EP T/R | In den Warenkorb | |
|
|
ADS8332IBRGET | Texas Instruments | Analog to Digital Converters - ADCs | 8-Channel Single ADC SAR 500ksps 16-bit Serial 24-Pin VQFN EP T/R | In den Warenkorb | |
|
|
ADS8332IBPW | Texas Instruments | Analog to Digital Converters - ADCs | 8-Channel Single ADC SAR 500ksps 16-bit Serial 24-Pin TSSOP Bulk | In den Warenkorb | |
|
|
ADS8332IBPWR | Texas Instruments | Analog to Digital Converters - ADCs | 8-Channel Single ADC SAR 500ksps 16-bit Serial 24-Pin TSSOP T/R | In den Warenkorb | |