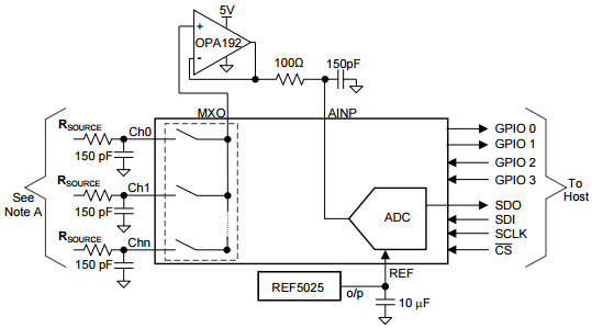
Typical Application for an OPA192 Buffered MXO Using ADS7958, 8-Bit, 1-Msps, 4-Channel, Single-Ended, Micro Power, Serial Interface ADC

Referenzdesign unter Verwendung des Teils ADS7958QDBTRQ1 von Texas Instruments

Hersteller

Texas Instruments
  • Anwendungskategorie
    Datenkonvertierung
  • Produkttyp
    Analog zu Digital Wandlung

Für Endprodukte

  • Battery Powered Systems
  • Data Acquisition System
  • Industrial Programmable Logic Controllers (PLCs)
  • Portable Medical Instrumentation
  • Power Supplies
  • Touch-Screen Monitor

Beschreibung

  • Typical Application for ADS7958, 8-Bit, 1-MSPS, 4-Channel, Single-Ended, Micro Power, Serial Interface ADC. The device includes a capacitor based SAR A/D converter with inherent sample and hold. The device accept a wide analog supply range from 2.7V to 5.25V. Very low power consumption makes these devices suitable for battery-powered and isolated power supply applications. The 16/12-channel devices from this family are available in a 38-pin TSSOP and 32 pin VQFN package and the 4/8-channel devices are available in a 30-pin TSSOP and 24 pin VQFN packages

Haupteigenschaften

  • ADC Resolution
    8 Bit
  • Number of Channels
    4CH

Aktuelles über Elektronikkomponenten­

Wir haben unsere Datenschutzbestimmungen aktualisiert. Bitte nehmen Sie sich einen Moment Zeit, diese Änderungen zu überprüfen. Mit einem Klick auf "Ich stimme zu", stimmen Sie den Datenschutz- und Nutzungsbedingungen von Arrow Electronics zu.

Wir verwenden Cookies, um den Anwendernutzen zu vergrößern und unsere Webseite zu optimieren. Mehr über Cookies und wie man sie abschaltet finden Sie hier. Cookies und tracking Technologien können für Marketingzwecke verwendet werden.
Durch Klicken von „RICHTLINIEN AKZEPTIEREN“ stimmen Sie der Verwendung von Cookies auf Ihrem Endgerät und der Verwendung von tracking Technologien zu. Klicken Sie auf „MEHR INFORMATIONEN“ unten für mehr Informationen und Anleitungen wie man Cookies und tracking Technologien abschaltet. Das Akzeptieren von Cookies und tracking Technologien ist zwar freiwillig, das Blockieren kann aber eine korrekte Ausführung unserer Website verhindern, und bestimmte Werbung könnte für Sie weniger relevant sein.
Ihr Datenschutz ist uns wichtig. Lesen Sie mehr über unsere Datenschutzrichtlinien hier.