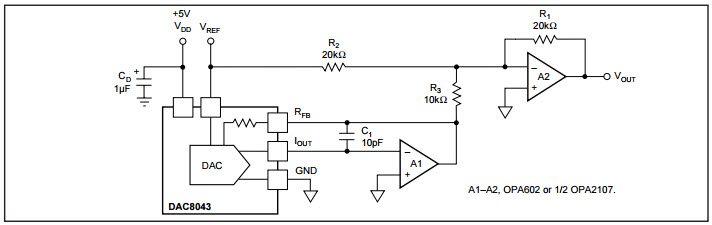
Typical Application for DAC8043 CMOS 12-Bit Serial Input Multiplying DAC Using Bipolar Configuration

Referenzdesign unter Verwendung des Teils DAC8043U von Texas Instruments

Hersteller

Texas Instruments
  • Anwendungskategorie
    Datenkonvertierung
  • Produkttyp
    Digital zu Analog Wandlung

Für Endprodukte

  • Calibration
  • Filters
  • Microprocessor Control System
  • Motion Control

Beschreibung

  • Typical Application for DAC8043 CMOS 12-Bit Serial Input Multiplying DAC that is packaged in a space-saving, surface-mount 8-pin SOIC. Its 3-wire serial interface saves additional circuit board space which results in low power dissipation

Haupteigenschaften

  • DAC Resolution
    12 Bit
  • Number of Channels
    1CH

Aktuelles über Elektronikkomponenten­

Wir haben unsere Datenschutzbestimmungen aktualisiert. Bitte nehmen Sie sich einen Moment Zeit, diese Änderungen zu überprüfen. Mit einem Klick auf "Ich stimme zu", stimmen Sie den Datenschutz- und Nutzungsbedingungen von Arrow Electronics zu.

Wir verwenden Cookies, um den Anwendernutzen zu vergrößern und unsere Webseite zu optimieren. Mehr über Cookies und wie man sie abschaltet finden Sie hier. Cookies und tracking Technologien können für Marketingzwecke verwendet werden.
Durch Klicken von „RICHTLINIEN AKZEPTIEREN“ stimmen Sie der Verwendung von Cookies auf Ihrem Endgerät und der Verwendung von tracking Technologien zu. Klicken Sie auf „MEHR INFORMATIONEN“ unten für mehr Informationen und Anleitungen wie man Cookies und tracking Technologien abschaltet. Das Akzeptieren von Cookies und tracking Technologien ist zwar freiwillig, das Blockieren kann aber eine korrekte Ausführung unserer Website verhindern, und bestimmte Werbung könnte für Sie weniger relevant sein.
Ihr Datenschutz ist uns wichtig. Lesen Sie mehr über unsere Datenschutzrichtlinien hier.