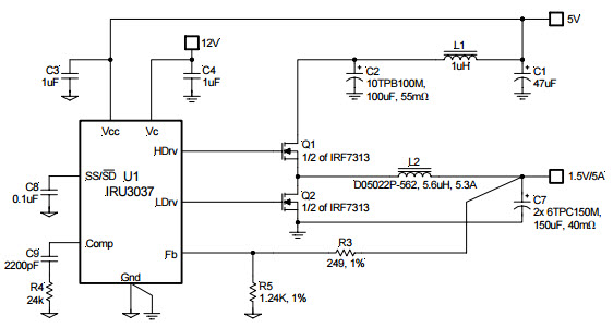
Typical Application for IRU3037A Synchronous PWM Controller

Referenzdesign unter Verwendung des Teils IRU3037A von Infineon Technologies AG

Hersteller

Infineon Technologies AG
  • Anwendungskategorie
    Spannungsversorgungen
  • Produkttyp
    Einzelausgangs Gleichspannungs Netzteil

Für Endprodukte

  • DVD Blue Laser
  • Hard Disk Drive (HDD)
  • LCD Bias Supply
  • Positive-to-Negative Conversions
  • Power FET Driver

Beschreibung

  • Typical Application for IRU3037A Synchronous PWM Controller. The IRU3037 controller IC is designed to provide a low cost synchronous Buck regulator for on-board DC to DC converter applications. With the migration of today ASIC products requiring low supply voltages such as 1.8V and lower, together with currents in excess of 3A, traditional linear regulators are simply too lossy to be used when input supply is 5V or even in some cases with 3.3V input supply

Haupteigenschaften

  • Conversion Type
    DC to DC

Aktuelles über Elektronikkomponenten­

Wir haben unsere Datenschutzbestimmungen aktualisiert. Bitte nehmen Sie sich einen Moment Zeit, diese Änderungen zu überprüfen. Mit einem Klick auf "Ich stimme zu", stimmen Sie den Datenschutz- und Nutzungsbedingungen von Arrow Electronics zu.

Wir verwenden Cookies, um den Anwendernutzen zu vergrößern und unsere Webseite zu optimieren. Mehr über Cookies und wie man sie abschaltet finden Sie hier. Cookies und tracking Technologien können für Marketingzwecke verwendet werden.
Durch Klicken von „RICHTLINIEN AKZEPTIEREN“ stimmen Sie der Verwendung von Cookies auf Ihrem Endgerät und der Verwendung von tracking Technologien zu. Klicken Sie auf „MEHR INFORMATIONEN“ unten für mehr Informationen und Anleitungen wie man Cookies und tracking Technologien abschaltet. Das Akzeptieren von Cookies und tracking Technologien ist zwar freiwillig, das Blockieren kann aber eine korrekte Ausführung unserer Website verhindern, und bestimmte Werbung könnte für Sie weniger relevant sein.
Ihr Datenschutz ist uns wichtig. Lesen Sie mehr über unsere Datenschutzrichtlinien hier.