Typical Application for LTC6990HS6#TRMPBF Programming Controlled Oscillator NDIV Using an 8-Bit DAC

Referenzdesign unter Verwendung des Teils LTC6990HS6#TRMPBF von Analog Devices

Hersteller

Analog Devices
  • Anwendungskategorie
    Oszillatoren
  • Produkttyp
    Programmierbarer Oszillator

Für Endprodukte

  • Battery Powered Equipment
  • Environmental
  • Portable
  • Voltage-Controlled Oscillator

Beschreibung

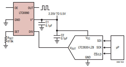
  • Typical Application for LTC6990HS6#TRMPBF Programming Controlled Oscillator NDIV Using an 8-Bit DAC. The LTC6990 is a precision silicon oscillator with a programmable frequency range of 488Hz to 2MHz. It can be used as a fixed-frequency or voltage-controlled oscillator (VCO). The LTC6990 is part of the TimerBlox family of versatile silicon timing devices

Aktuelles über Elektronikkomponenten­

Wir haben unsere Datenschutzbestimmungen aktualisiert. Bitte nehmen Sie sich einen Moment Zeit, diese Änderungen zu überprüfen. Mit einem Klick auf "Ich stimme zu", stimmen Sie den Datenschutz- und Nutzungsbedingungen von Arrow Electronics zu.

Wir verwenden Cookies, um den Anwendernutzen zu vergrößern und unsere Webseite zu optimieren. Mehr über Cookies und wie man sie abschaltet finden Sie hier. Cookies und tracking Technologien können für Marketingzwecke verwendet werden.
Durch Klicken von „RICHTLINIEN AKZEPTIEREN“ stimmen Sie der Verwendung von Cookies auf Ihrem Endgerät und der Verwendung von tracking Technologien zu. Klicken Sie auf „MEHR INFORMATIONEN“ unten für mehr Informationen und Anleitungen wie man Cookies und tracking Technologien abschaltet. Das Akzeptieren von Cookies und tracking Technologien ist zwar freiwillig, das Blockieren kann aber eine korrekte Ausführung unserer Website verhindern, und bestimmte Werbung könnte für Sie weniger relevant sein.
Ihr Datenschutz ist uns wichtig. Lesen Sie mehr über unsere Datenschutzrichtlinien hier.