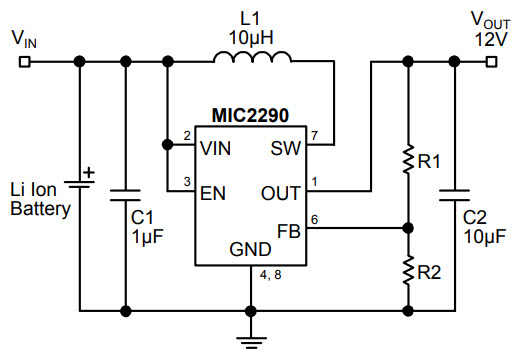
Typical Application for MIC2290 PWM Boost Regulator with Internal Schottky Diode

Referenzdesign unter Verwendung des Teils MIC2290 von Microchip Technology

Hersteller

Microchip Technology
  • Anwendungskategorie
    Spannungsversorgungen
  • Produkttyp
    Einzelausgangs Gleichspannungs Netzteil

Für Endprodukte

  • CCD Bias
  • EL Power Supply
  • LCD Bias Supply
  • SEPIC Converter
  • xDSL Power Supply

Beschreibung

  • Typical Application for the MIC2290 is a 1.2MHz, PWM, boost-switching regulator. The MIC2290 features an internal Schottky diode that reduces circuit board area and total solution cost. High power density is achieved with the MIC2290 internal 34V/0.5A switch, allowing it to power large loads in a tiny footprint

Haupteigenschaften

  • Conversion Type
    DC to DC
  • Input Voltage
    2.5 to 10 V
  • Output Voltage
    12 V
  • Topology
    Boost

Aktuelles über Elektronikkomponenten­

Wir haben unsere Datenschutzbestimmungen aktualisiert. Bitte nehmen Sie sich einen Moment Zeit, diese Änderungen zu überprüfen. Mit einem Klick auf "Ich stimme zu", stimmen Sie den Datenschutz- und Nutzungsbedingungen von Arrow Electronics zu.

Wir verwenden Cookies, um den Anwendernutzen zu vergrößern und unsere Webseite zu optimieren. Mehr über Cookies und wie man sie abschaltet finden Sie hier. Cookies und tracking Technologien können für Marketingzwecke verwendet werden.
Durch Klicken von „RICHTLINIEN AKZEPTIEREN“ stimmen Sie der Verwendung von Cookies auf Ihrem Endgerät und der Verwendung von tracking Technologien zu. Klicken Sie auf „MEHR INFORMATIONEN“ unten für mehr Informationen und Anleitungen wie man Cookies und tracking Technologien abschaltet. Das Akzeptieren von Cookies und tracking Technologien ist zwar freiwillig, das Blockieren kann aber eine korrekte Ausführung unserer Website verhindern, und bestimmte Werbung könnte für Sie weniger relevant sein.
Ihr Datenschutz ist uns wichtig. Lesen Sie mehr über unsere Datenschutzrichtlinien hier.