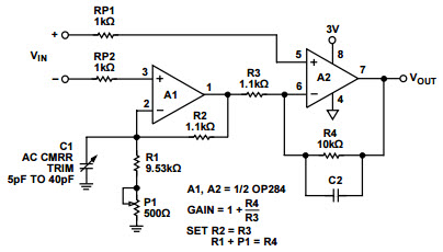
Typical Application for OP184ESZ-REEL Single Supply, 3V Low Noise Instrumentation Amplifier

Referenzdesign unter Verwendung des Teils OP184ESZ-REEL von Analog Devices

Hersteller

Analog Devices
  • Anwendungskategorie
    Verstärker und Komparatoren
  • Produkttyp
    IInstrumenten Verstärker

Für Endprodukte

  • Analog-to-Digital Converter
  • Battery Powered Instrument
  • Digital-to-Analog Converter
  • Power Supply Monitoring
  • Telecommunication System

Beschreibung

  • Typical Application for OP184ESZ-REEL Single Supply, 3V Low Noise Instrumentation Amplifier. The OP184 is a single, single-supply, 4-MHz bandwidth amplifier featuring rail-to-rail inputs and outputs. It is guaranteed to operate from 3V to 36V or (±1.5V to ±18V)

Haupteigenschaften

  • Number of Supplies
    Single
  • Supply Voltage
    3 to 36|±1.5 to ±18 V

Aktuelles über Elektronikkomponenten­

Wir haben unsere Datenschutzbestimmungen aktualisiert. Bitte nehmen Sie sich einen Moment Zeit, diese Änderungen zu überprüfen. Mit einem Klick auf "Ich stimme zu", stimmen Sie den Datenschutz- und Nutzungsbedingungen von Arrow Electronics zu.

Wir verwenden Cookies, um den Anwendernutzen zu vergrößern und unsere Webseite zu optimieren. Mehr über Cookies und wie man sie abschaltet finden Sie hier. Cookies und tracking Technologien können für Marketingzwecke verwendet werden.
Durch Klicken von „RICHTLINIEN AKZEPTIEREN“ stimmen Sie der Verwendung von Cookies auf Ihrem Endgerät und der Verwendung von tracking Technologien zu. Klicken Sie auf „MEHR INFORMATIONEN“ unten für mehr Informationen und Anleitungen wie man Cookies und tracking Technologien abschaltet. Das Akzeptieren von Cookies und tracking Technologien ist zwar freiwillig, das Blockieren kann aber eine korrekte Ausführung unserer Website verhindern, und bestimmte Werbung könnte für Sie weniger relevant sein.
Ihr Datenschutz ist uns wichtig. Lesen Sie mehr über unsere Datenschutzrichtlinien hier.