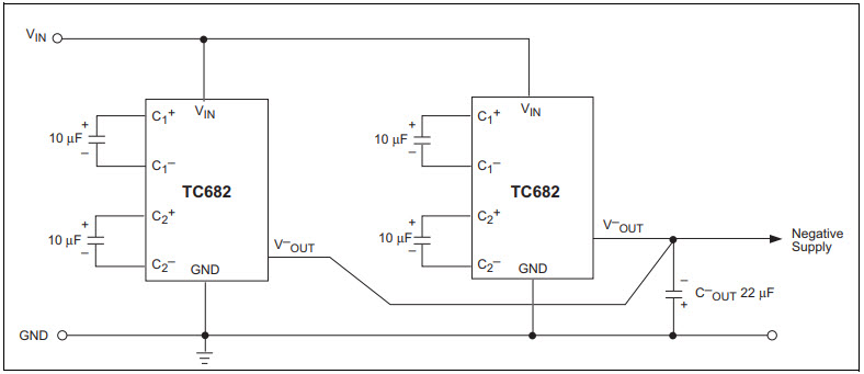
Typical Application for Paralleling TC682 for Lower Output Source Resistance

Referenzdesign unter Verwendung des Teils TC682 von Microchip Technology

Hersteller

Microchip Technology
  • Anwendungskategorie
    Spannungsversorgungen
  • Produkttyp
    Einzelausgangs Gleichspannungs Netzteil

Für Endprodukte

  • Cellular Phone
  • Digital Panel Meters
  • Handheld Instruments
  • LCD Bias Supply
  • Li-Ion Cell Applications
  • Local Logic Supplies
  • Power Supplies

Beschreibung

  • Typical Application for Paralleling TC682 for Lower Output Source Resistance. Paralleling multiple TC682s reduces the output resistance of the converter. The effective output resistance is the output resistance of a single device divided by the number of devices

Haupteigenschaften

  • Conversion Type
    DC to DC
  • Input Voltage
    2.4 to 5.5 V
  • Topology
    Inverting

Aktuelles über Elektronikkomponenten­

Wir haben unsere Datenschutzbestimmungen aktualisiert. Bitte nehmen Sie sich einen Moment Zeit, diese Änderungen zu überprüfen. Mit einem Klick auf "Ich stimme zu", stimmen Sie den Datenschutz- und Nutzungsbedingungen von Arrow Electronics zu.

Wir verwenden Cookies, um den Anwendernutzen zu vergrößern und unsere Webseite zu optimieren. Mehr über Cookies und wie man sie abschaltet finden Sie hier. Cookies und tracking Technologien können für Marketingzwecke verwendet werden.
Durch Klicken von „RICHTLINIEN AKZEPTIEREN“ stimmen Sie der Verwendung von Cookies auf Ihrem Endgerät und der Verwendung von tracking Technologien zu. Klicken Sie auf „MEHR INFORMATIONEN“ unten für mehr Informationen und Anleitungen wie man Cookies und tracking Technologien abschaltet. Das Akzeptieren von Cookies und tracking Technologien ist zwar freiwillig, das Blockieren kann aber eine korrekte Ausführung unserer Website verhindern, und bestimmte Werbung könnte für Sie weniger relevant sein.
Ihr Datenschutz ist uns wichtig. Lesen Sie mehr über unsere Datenschutzrichtlinien hier.