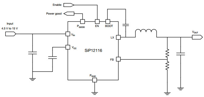
Typical Application for SiP12116 3A Synchronous Buck Regulator

Referenzdesign unter Verwendung des Teils SiP12116 von Vishay

Hersteller

Vishay
  • Anwendungskategorie
    Spannungsversorgungen
  • Produkttyp
    Einzelausgangs Gleichspannungs Netzteil

Für Endprodukte

  • Graphics Card
  • Hard Disk Drive (HDD)
  • LCD TV
  • Notebook
  • Set-Top Box
  • Solid State Drive (SSD)

Beschreibung

  • Typical Application for SiP12116 is a high frequency current-mode constant on-time synchronous buck regulator with integrated high-side and low-side power MOSFETs. Its power stage is capable of supplying up to 3A continuous current at 600 kHz switching frequency. This regulator produces an adjustable output voltage down to 0.6V from 4.5 to 15V input rail to accommodate a variety of applications, including consumer electronics, computing, telecom and industrial

Haupteigenschaften

  • Conversion Type
    DC to DC
  • Topology
    Buck

Aktuelles über Elektronikkomponenten­

Wir haben unsere Datenschutzbestimmungen aktualisiert. Bitte nehmen Sie sich einen Moment Zeit, diese Änderungen zu überprüfen. Mit einem Klick auf "Ich stimme zu", stimmen Sie den Datenschutz- und Nutzungsbedingungen von Arrow Electronics zu.

Wir verwenden Cookies, um den Anwendernutzen zu vergrößern und unsere Webseite zu optimieren. Mehr über Cookies und wie man sie abschaltet finden Sie hier. Cookies und tracking Technologien können für Marketingzwecke verwendet werden.
Durch Klicken von „RICHTLINIEN AKZEPTIEREN“ stimmen Sie der Verwendung von Cookies auf Ihrem Endgerät und der Verwendung von tracking Technologien zu. Klicken Sie auf „MEHR INFORMATIONEN“ unten für mehr Informationen und Anleitungen wie man Cookies und tracking Technologien abschaltet. Das Akzeptieren von Cookies und tracking Technologien ist zwar freiwillig, das Blockieren kann aber eine korrekte Ausführung unserer Website verhindern, und bestimmte Werbung könnte für Sie weniger relevant sein.
Ihr Datenschutz ist uns wichtig. Lesen Sie mehr über unsere Datenschutzrichtlinien hier.