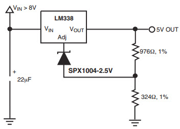
Typical Application for SPX1004 High Stability 5V Voltage Reference

Referenzdesign unter Verwendung des Teils SPX1004 von MaxLinear

Hersteller

MaxLinear
  • Anwendungskategorie
    Datenkonvertierung
  • Produkttyp
    Spannungsreferenz

Für Endprodukte

  • Digital Voltmeter
  • Power Supply Monitoring
  • Voltage Reference

Beschreibung

  • Typical Application for SPX1004 High Stability 5V Voltage Reference. The SPX1004 is a 2-terminal bandgap precision voltage reference that provides a stable fixed output voltage of 1.2V and 2.5V with a tolerance of ±10mV for SPX1004-1.2 and ±20mV for SPX1004-2.5. The SPX1004 can be used as a pin-to-pin replacement for the LT1004, LM1004 or AS1004

Aktuelles über Elektronikkomponenten­

Wir haben unsere Datenschutzbestimmungen aktualisiert. Bitte nehmen Sie sich einen Moment Zeit, diese Änderungen zu überprüfen. Mit einem Klick auf "Ich stimme zu", stimmen Sie den Datenschutz- und Nutzungsbedingungen von Arrow Electronics zu.

Wir verwenden Cookies, um den Anwendernutzen zu vergrößern und unsere Webseite zu optimieren. Mehr über Cookies und wie man sie abschaltet finden Sie hier. Cookies und tracking Technologien können für Marketingzwecke verwendet werden.
Durch Klicken von „RICHTLINIEN AKZEPTIEREN“ stimmen Sie der Verwendung von Cookies auf Ihrem Endgerät und der Verwendung von tracking Technologien zu. Klicken Sie auf „MEHR INFORMATIONEN“ unten für mehr Informationen und Anleitungen wie man Cookies und tracking Technologien abschaltet. Das Akzeptieren von Cookies und tracking Technologien ist zwar freiwillig, das Blockieren kann aber eine korrekte Ausführung unserer Website verhindern, und bestimmte Werbung könnte für Sie weniger relevant sein.
Ihr Datenschutz ist uns wichtig. Lesen Sie mehr über unsere Datenschutzrichtlinien hier.