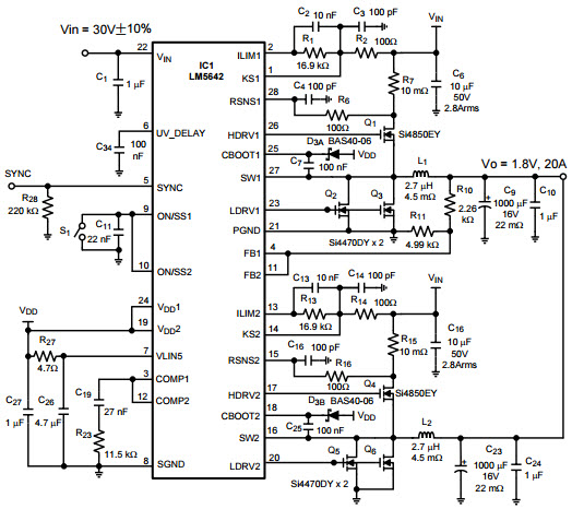
Typical Single Channel Application Circuit for LM5642X High Voltage Dual Synchronous Buck Converter

Referenzdesign unter Verwendung des Teils LM5642XMH/NOPB von Texas Instruments

Hersteller

Texas Instruments
  • Anwendungskategorie
    Spannungsversorgungen
  • Produkttyp
    Einzelausgangs Gleichspannungs Netzteil

Für Endprodukte

  • Embedded System
  • Navigation System
  • Set-Top Box
  • Telecom System
  • Web Pad

Beschreibung

  • Typical Single Channel Application Circuit for LM5642X High Voltage Dual Synchronous Buck Converter. The LM5642 series consists of two current mode synchronous buck regulator controllers operating 180 out of phase with each other at a normal switching frequency of 375kHz for the LM5642X

Haupteigenschaften

  • Conversion Type
    DC to DC
  • Input Voltage
    4.5 to 36 V
  • Output Voltage
    1.8 V
  • Output Current
    20 A
  • Topology
    Buck

Aktuelles über Elektronikkomponenten­

Wir haben unsere Datenschutzbestimmungen aktualisiert. Bitte nehmen Sie sich einen Moment Zeit, diese Änderungen zu überprüfen. Mit einem Klick auf "Ich stimme zu", stimmen Sie den Datenschutz- und Nutzungsbedingungen von Arrow Electronics zu.

Wir verwenden Cookies, um den Anwendernutzen zu vergrößern und unsere Webseite zu optimieren. Mehr über Cookies und wie man sie abschaltet finden Sie hier. Cookies und tracking Technologien können für Marketingzwecke verwendet werden.
Durch Klicken von „RICHTLINIEN AKZEPTIEREN“ stimmen Sie der Verwendung von Cookies auf Ihrem Endgerät und der Verwendung von tracking Technologien zu. Klicken Sie auf „MEHR INFORMATIONEN“ unten für mehr Informationen und Anleitungen wie man Cookies und tracking Technologien abschaltet. Das Akzeptieren von Cookies und tracking Technologien ist zwar freiwillig, das Blockieren kann aber eine korrekte Ausführung unserer Website verhindern, und bestimmte Werbung könnte für Sie weniger relevant sein.
Ihr Datenschutz ist uns wichtig. Lesen Sie mehr über unsere Datenschutzrichtlinien hier.