W-5614EVAL1, Evaluation Board for W-5614 1-Wire LED Driver

Referenzdesign unter Verwendung des Teils W-5614HV2 von NIDEC COMPONENTS CORPORATION

Hersteller

NIDEC COMPONENTS CORPORATION
  • Anwendungskategorie
    Beleuchtung
  • Produkttyp
    LED Treiber

Für Endprodukte

  • Cellular Phone
  • Digital Still Camera (DSC)
  • Handheld Electronics
  • LCD Backlighting

Beschreibung

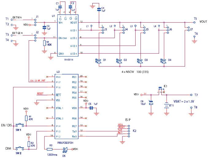
  • W-5614EVAL1, Evaluation Board for the W-5614, 4-channel LED driver with 1-wire interface. The functionality and major parameters of the W-5614 can be evaluated with the W-5614EVAL1 board. The W-5614 is a 4-channel charge pump that has been designed to drive up to 4 LEDs connected in parallel. The W-5614 is operating in either 1x (LDO) mode, or 1.5x mode and provides tightly matched regulated current through the four LED outputs. The programmable current and dimming control of LEDs are achieved using a 1-wire interface. The user can set the current from 0 mA to 31mA with 1 mA step, by toggling the EN/DIM input

Haupteigenschaften

  • Number of Derived Elements
    4

Aktuelles über Elektronikkomponenten­

Wir haben unsere Datenschutzbestimmungen aktualisiert. Bitte nehmen Sie sich einen Moment Zeit, diese Änderungen zu überprüfen. Mit einem Klick auf "Ich stimme zu", stimmen Sie den Datenschutz- und Nutzungsbedingungen von Arrow Electronics zu.

Wir verwenden Cookies, um den Anwendernutzen zu vergrößern und unsere Webseite zu optimieren. Mehr über Cookies und wie man sie abschaltet finden Sie hier. Cookies und tracking Technologien können für Marketingzwecke verwendet werden.
Durch Klicken von „RICHTLINIEN AKZEPTIEREN“ stimmen Sie der Verwendung von Cookies auf Ihrem Endgerät und der Verwendung von tracking Technologien zu. Klicken Sie auf „MEHR INFORMATIONEN“ unten für mehr Informationen und Anleitungen wie man Cookies und tracking Technologien abschaltet. Das Akzeptieren von Cookies und tracking Technologien ist zwar freiwillig, das Blockieren kann aber eine korrekte Ausführung unserer Website verhindern, und bestimmte Werbung könnte für Sie weniger relevant sein.
Ihr Datenschutz ist uns wichtig. Lesen Sie mehr über unsere Datenschutzrichtlinien hier.