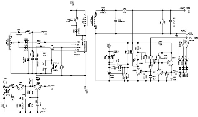
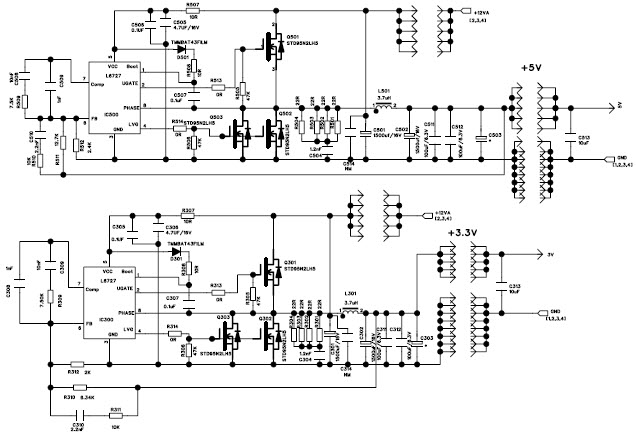
250W, 3.3V, 5V, 5(SB)V, 12V AC to DC Multi-Output Power Supply for ATX Power Supply
Referenzdesign unter Verwendung des Teils VIPER27HN von STMicroelectronics
Für Endprodukte
- ATX Power Supply
Beschreibung
- 250W wide range input and power factor corrected power supply designed to be used in an ATX application
Haupteigenschaften
-
Conversion TypeAC to DC
-
Input Voltage88 to 264 (AC) V
-
Output Voltage3.3|5|5(SB)|12 V
-
Output Current2@5V(SB)|8@3.3V|12@5V|13.5@12V A
-
Output Power250 W
-
Efficiency90.76 %
-
TopologyBoost- PFC
Empfohlene Bauteile (10)
| Teilenummer | Hersteller | Typ | Beschreibung | |||
|---|---|---|---|---|---|---|
|
|
TL431AIZ | STMicroelectronics | Voltage References | V-Ref Adjustable 2.495V to 36V 100mA 3-Pin TO-92 Bag | In den Warenkorb | |
|
|
L6591TR | STMicroelectronics | PWM and Resonant Controllers | Current Mode PWM Controller 800mA 500kHz 16-Pin SO N T/R | In den Warenkorb | |
|
|
L6591 | STMicroelectronics | PWM and Resonant Controllers | Current Mode PWM Controller 800mA 500kHz 16-Pin SO N Tube | In den Warenkorb | |
|
|
TS431AIZT | STMicroelectronics | Voltage References | V-Ref Adjustable 1.24V to 6V 30mA 3-Pin TO-92 T/R | In den Warenkorb | |
|
|
TL431AIZ-AP | STMicroelectronics | Voltage References | V-Ref Adjustable 2.495V to 36V 100mA 3-Pin TO-92 Ammo | In den Warenkorb | |
|
|
L6563S | STMicroelectronics | Power Factor Correction - PFC | Power Factor Correction Controller 0.09mA 14-Pin SOIC Tube | In den Warenkorb | |
|
|
L6563STR | STMicroelectronics | Power Factor Correction - PFC | Power Factor Correction Controller 0.09mA 14-Pin SOIC T/R | In den Warenkorb | |
|
|
TS431AIZ-AP | STMicroelectronics | Voltage References | V-Ref Adjustable 1.24V to 6V 30mA 3-Pin TO-92 Ammo | In den Warenkorb | |
|
|
TL431AIZT | STMicroelectronics | Voltage References | V-Ref Adjustable 2.495V to 36V 100mA 3-Pin TO-92 T/R | In den Warenkorb | |
|
|
VIPER27HN | STMicroelectronics | AC to DC Switching Converters | AC to DC Switching Converter Flyback 127kHz Tube 7-Pin PDIP | In den Warenkorb | |