8/10/12-Bit, 1CH DAC for Instrumentation
Referenzdesign unter Verwendung des Teils AD5426 von Analog Devices
Zugehörige Dokumente
- AD8065ART-R2 CAD/Foot Print
- AD8065ARTZ-R2 CAD/Foot Print
- ad8065ar CAD symbol
- ad8065ar-reel CAD symbol
- ad8065ar-reel7 CAD symbol
- AD8065ART-REEL CAD/Foot Print
- AD8065ART-R2 Multisim SPICE
- ad8065art-reel CAD symbol
- AD5426YRM Multisim SPICE
- AD5426YRMZ CAD/Foot Print
- AD5443YRM Multisim SPICE
- AD8065AR-REEL CAD/Foot Print
- AD8065AR-REEL7 CAD/Foot Print
- AD8065ARZ CAD/Foot Print
- AD8065ARZ-REEL CAD/Foot Print
- AD5432YRMZ CAD/Foot Print
- AD8065AR CAD/Foot Print
- ad8065art-reel7 CAD symbol
- AD8065ART-REEL7 CAD/Foot Print
- AD8065ARTZ-REEL7 CAD/Foot Print
- AD8065AR-REEL7 Multisim SPICE
- AD8065ARTZ-REEL CAD/Foot Print
- AD8065ARZ-REEL7 CAD/Foot Print
- AD5432YRM Multisim SPICE
- AD5443YRMZ CAD/Foot Print
- ad8065art-r2 CAD symbol
Für Endprodukte
- Factory Automation
- Instrumentation and Measurement
Beschreibung
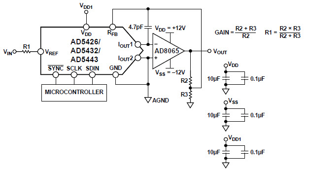
- Programmable Gain Element Using Current Output DAC
Haupteigenschaften
-
DAC Resolution8|10|12 Bit
-
Number of Channels1CH
Empfohlene Bauteile (16)
| Teilenummer | Hersteller | Typ | Beschreibung | |||
|---|---|---|---|---|---|---|
|
|
AD8065ARTZ-REEL7 | Analog Devices | Operational Amplifiers - Op Amps | Op Amp Single High Performance Amplifier R-R O/P ±12V/24V 5-Pin SOT-23 T/R | In den Warenkorb | |
|
|
AD8065ARZ | Analog Devices | Operational Amplifiers - Op Amps | Op Amp Single High Performance Amplifier R-R O/P ±12V/24V 8-Pin SOIC N Tube | In den Warenkorb | |
|
|
AD8065ARTZ-R2 | Analog Devices | Operational Amplifiers - Op Amps | Op Amp Single High Performance Amplifier R-R O/P ±12V/24V 5-Pin SOT-23 T/R | In den Warenkorb | |
|
|
AD5432YRMZ | Analog Devices | Digital to Analog Converters - DACs | DAC 1-CH R-2R 10-bit 10-Pin MSOP Tube | In den Warenkorb | |
|
|
AD5443YRMZ | Analog Devices | Digital to Analog Converters - DACs | DAC 1-CH R-2R 12-bit 10-Pin MSOP Tube | In den Warenkorb | |
|
|
AD8065WARTZ-R7 | Analog Devices | Operational Amplifiers - Op Amps | Op Amp Single High Performance Amplifier R-R O/P ±12V/24V 5-Pin SOT-23 T/R Automotive AEC-Q100 | In den Warenkorb | |
|
|
AD5443YRMZ-REEL7 | Analog Devices | Digital to Analog Converters - DACs | DAC 1-CH R-2R 12-bit 10-Pin MSOP T/R | In den Warenkorb | |
|
|
AD8065ARZ-REEL | Analog Devices | Operational Amplifiers - Op Amps | Op Amp Single High Performance Amplifier R-R O/P ±12V/24V 8-Pin SOIC N T/R | In den Warenkorb | |
|
|
AD8065ARZ-REEL7 | Analog Devices | Operational Amplifiers - Op Amps | Op Amp Single High Performance Amplifier R-R O/P ±12V/24V 8-Pin SOIC N T/R | In den Warenkorb | |
|
|
AD5432YRMZ-REEL | Analog Devices | Digital to Analog Converters - DACs | DAC 1-CH R-2R 10-bit 10-Pin MSOP T/R | In den Warenkorb | |
|
|
AD5432YRMZ-REEL7 | Analog Devices | Digital to Analog Converters - DACs | DAC 1-CH R-2R 10-bit 10-Pin MSOP T/R | In den Warenkorb | |
|
|
AD8065ARTZ-REEL | Analog Devices | Operational Amplifiers - Op Amps | Op Amp Single High Performance Amplifier R-R O/P ±12V/24V 5-Pin SOT-23 T/R | In den Warenkorb | |