8/10/12-Bit, 1CH DAC for Instrumentation
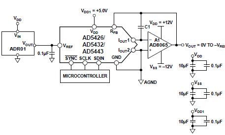
Referenzdesign unter Verwendung des Teils AD5426 von Analog Devices
Zugehörige Dokumente
- AD5432YRMZ CAD/Foot Print
- AD5443YRM Multisim SPICE
- ADR01ARZ-REEL7 CAD/Foot Print
- ADR01BR-REEL7 CAD/Foot Print
- ADR01BRZ-REEL7 CAD/Foot Print
- ADR01BUJZ-REEL7 CAD/Foot Print
- ADR01AKSZ-REEL7 CAD/Foot Print
- ad8065ar-reel CAD symbol
- ADR01AUJ-REEL7 CAD/Foot Print
- ADR01BR CAD/Foot Print
- adr01br CAD symbol
- ADR01ARZ CAD/Foot Print
- AD8065ARTZ-REEL7 CAD/Foot Print
- AD8065ARZ CAD/Foot Print
- ad8065ar CAD symbol
- AD8065AR-REEL CAD/Foot Print
- AD8065ART-R2 Multisim SPICE
- ADR01AUJ-R2 Multisim SPICE
- ADR01CRZ CAD/Foot Print
- adr01bks-r2 CAD symbol
- ADR01BUJ-R2 CAD/Foot Print
- AD8065ARTZ-R2 CAD/Foot Print
- AD8065ARTZ-REEL CAD/Foot Print
- AD8065ARZ-REEL7 CAD/Foot Print
- AD5432YRM Multisim SPICE
- AD8065ART-R2 CAD/Foot Print
- ad8065art-r2 CAD symbol
- ADR01BRZ CAD/Foot Print
- ADR01BUJ-R2 Multisim SPICE
- adr01buj-r2 CAD symbol
- ADR01BUJ-REEL7 CAD/Foot Print
- ADR01AKS-R2 CAD/Foot Print
- adr01aks-r2 CAD symbol
- AD8065ART-REEL CAD/Foot Print
- AD8065ARZ-REEL CAD/Foot Print
- AD5443YRMZ CAD/Foot Print
- ad8065ar-reel7 CAD symbol
- adr01auj-r2 CAD symbol
- adr01crz CAD symbol
- ADR01AR CAD/Foot Print
- ADR01AR Multisim SPICE
- ad8065art-reel CAD symbol
- ad8065art-reel7 CAD symbol
- AD5426YRM Multisim SPICE
- AD5426YRMZ CAD/Foot Print
- ADR01AUJZ-REEL7 CAD/Foot Print
- ADR01BKS-R2 Multisim SPICE
- ADR01BR Multisim SPICE
- ADR01AKS-R2 Multisim SPICE
- adr01ar CAD symbol
- AD8065ART-REEL7 CAD/Foot Print
- AD8065AR CAD/Foot Print
- AD8065AR-REEL7 CAD/Foot Print
- AD8065AR-REEL7 Multisim SPICE
- ADR01AUJ-R2 CAD/Foot Print
- ADR01BKS-R2 CAD/Foot Print
- ADR01BKSZ-REEL7 CAD/Foot Print
- ADR01CRZ Multisim SPICE
- ADR01CRZ-REEL CAD/Foot Print
- ADR01AR-REEL7 CAD/Foot Print
Für Endprodukte
- Factory Automation
- Instrumentation and Measurement
Beschreibung
- High Performance, Unipolar and Precision DC, Digital to Analog Converter
Haupteigenschaften
-
DAC Resolution8|10|12 Bit
-
Number of Channels1CH
Empfohlene Bauteile (27)
| Teilenummer | Hersteller | Typ | Beschreibung | |||
|---|---|---|---|---|---|---|
|
|
AD5432YRMZ-REEL | Analog Devices | Digital to Analog Converters - DACs | DAC 1-CH R-2R 10-bit 10-Pin MSOP T/R | In den Warenkorb | |
|
|
AD5443YRMZ-REEL7 | Analog Devices | Digital to Analog Converters - DACs | DAC 1-CH R-2R 12-bit 10-Pin MSOP T/R | In den Warenkorb | |
|
|
ADR01AKSZ-REEL7 | Analog Devices | Voltage References | V-Ref Precision 10V 10mA 5-Pin SC-70 T/R | In den Warenkorb | |
|
|
AD8065ARTZ-REEL7 | Analog Devices | Operational Amplifiers - Op Amps | Op Amp Single High Performance Amplifier R-R O/P ±12V/24V 5-Pin SOT-23 T/R | In den Warenkorb | |
|
|
ADR01WARZ-RL | Analog Devices | Voltage References | V-Ref Precision 10V 10mA Automotive AEC-Q100 8-Pin SOIC N T/R | In den Warenkorb | |
|
|
AD8065ARZ | Analog Devices | Operational Amplifiers - Op Amps | Op Amp Single High Performance Amplifier R-R O/P ±12V/24V 8-Pin SOIC N Tube | In den Warenkorb | |
|
|
AD8065WARTZ-R7 | Analog Devices | Operational Amplifiers - Op Amps | Op Amp Single High Performance Amplifier R-R O/P ±12V/24V 5-Pin SOT-23 T/R Automotive AEC-Q100 | In den Warenkorb | |
|
|
AD5432YRMZ | Analog Devices | Digital to Analog Converters - DACs | DAC 1-CH R-2R 10-bit 10-Pin MSOP Tube | In den Warenkorb | |
|
|
AD5443YRMZ | Analog Devices | Digital to Analog Converters - DACs | DAC 1-CH R-2R 12-bit 10-Pin MSOP Tube | In den Warenkorb | |
|
|
ADR01TUJZ-EP-R7 | Analog Devices | Voltage References | V-Ref Precision 10V 10mA 5-Pin TSOT T/R | In den Warenkorb | |
|
|
AD8065ARTZ-REEL | Analog Devices | Operational Amplifiers - Op Amps | Op Amp Single High Performance Amplifier R-R O/P ±12V/24V 5-Pin SOT-23 T/R | In den Warenkorb | |
|
|
AD8065ARTZ-R2 | Analog Devices | Operational Amplifiers - Op Amps | Op Amp Single High Performance Amplifier R-R O/P ±12V/24V 5-Pin SOT-23 T/R | In den Warenkorb | |