ADS5400EVM, Evaluation Kit for the ADS5400, 12 bit, 1000 MSPS Analog-to-Digital Converter
Referenzdesign unter Verwendung des Teils ADS5400 von Texas Instruments
Zugehörige Dokumente
Für Endprodukte
- Data Acquisition System
- Instrumentation and Measurement
- Radar System
- Software Defined Radio
- Test Equipment
Beschreibung
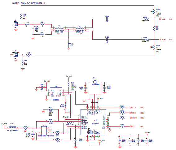
- ADS5400EVM, is a circuit board which allows the designer to run an evaluation of ADS5400 device, a 12 bit 1000 MSPS ADC. The output of this EVM is directly compatible to TSW1200 LVDS ACD capture card, allowing for data capture and analysis of up to 64k sample points, enabling rapid device evaluation. Additionally with the supplied Logic analyzer breakout board, the ADC's LVDS output can be directly captured using either an Agilent E5405A or Tektronix P6980 touchless probe
Haupteigenschaften
-
ADC Resolution12 Bit
-
ADC Sampling Rate1G SPS
-
Number of Channels1CH
Empfohlene Bauteile (25)
| Teilenummer | Hersteller | Typ | Beschreibung | |||
|---|---|---|---|---|---|---|
|
|
CD4013BM96G4 | Texas Instruments | Flip Flops | Flip Flop D-Type Pos-Edge Push-Pull 2-Element 14-Pin SOIC T/R | In den Warenkorb | |
|
|
TPS5420DR | Texas Instruments | DC to DC Converter and Switching Regulator Chip | Conv DC-DC 5.5V to 36V Synchronous Step Down Single-Out 1.23V to 31V 2A 8-Pin SOIC T/R | In den Warenkorb | |
|
|
TPS79501DCQG4 | Texas Instruments | Linear Regulators | LDO Regulator Pos 1.2V to 5.5V 0.5A 6-Pin(5+Tab) SOT-223 Tube | In den Warenkorb | |
|
|
SN65LVDS100DGK | Texas Instruments | LVDS | LVDS Translator/Repeater 2000Mbps 0.454V 8-Pin VSSOP Tube | In den Warenkorb | |
|
|
SN65LVDS100DGKG4 | Texas Instruments | LVDS | LVDS Translator/Repeater 2000Mbps 0.454V 8-Pin VSSOP Tube | In den Warenkorb | |
|
|
CD4013BM | Texas Instruments | Flip Flops | Flip Flop D-Type Pos-Edge Push-Pull 2-Element 14-Pin SOIC Tube | In den Warenkorb | |
|
|
TPS79633DCQR | Texas Instruments | Linear Regulators | LDO Regulator Pos 3.3V 1A 6-Pin(5+Tab) SOT-223 T/R | In den Warenkorb | |
|
|
TPS5420D | Texas Instruments | DC to DC Converter and Switching Regulator Chip | Conv DC-DC 5.5V to 36V Synchronous Step Down Single-Out 1.23V to 31V 2A 8-Pin SOIC Tube | In den Warenkorb | |
|
|
TPS5420D-P | Texas Instruments | DC to DC Converter and Switching Regulator Chip | Conv DC-DC 5.5V to 36V Synchronous Step Down Single-Out 1.23V to 31V 2A 8-Pin SOIC Tube | In den Warenkorb | |
|
|
TPS79501DCQ | Texas Instruments | Linear Regulators | LDO Regulator Pos 1.2V to 5.5V 0.5A 6-Pin(5+Tab) SOT-223 Tube | In den Warenkorb | |
|
|
93C66B-I/ST | Microchip Technology | EEPROM | EEPROM Serial-Microwire 4K-bit 256 x 16 5V 8-Pin TSSOP Tube | In den Warenkorb | |
|
|
CD4013BM96E4 | Texas Instruments | Flip Flops | Flip Flop D-Type Pos-Edge Push-Pull 2-Element 14-Pin SOIC T/R | In den Warenkorb | |