ADZS-BF538F-EZLITE, ADSP-BF538 EZ-KIT Lite Evaluation System based on Blackfin Digital Signal Processors (DSPs)
Referenzdesign unter Verwendung des Teils ADSP-BF538BBCZ-5F8 von Analog Devices
Zugehörige Dokumente
Für Endprodukte
- Audio Processing
- Communications & Networking
- Environmental
- Video Processing
Beschreibung
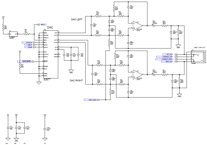
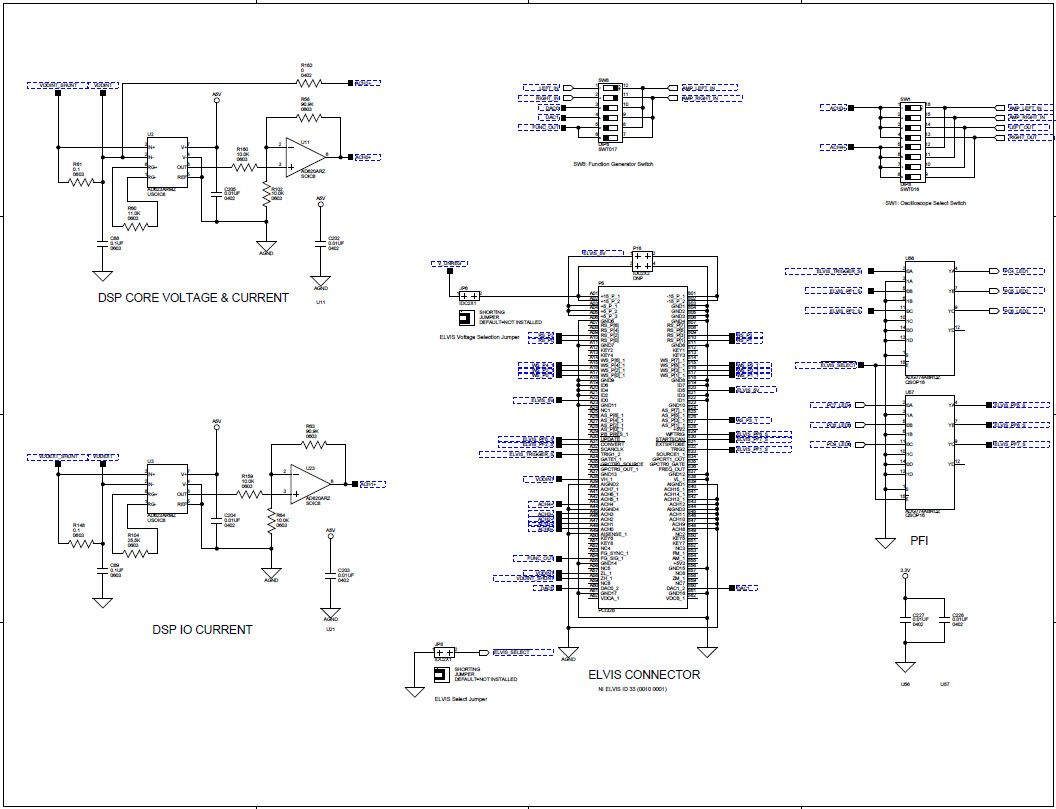
- ADZS-BF538F-EZLITE, ADSP-BF538F EZ-KIT Lite Evaluation System provides developers with a cost-effective method for initial evaluation of the ADSP-BF538F Blackfin Processors via a USB-based, PC-hosted tool set. With this EZ-KIT Lite, users can learn more about the ADSP-BF538F hardware and software development, and quickly prototype a wide range of applications. The EZ-KIT Lite includes an ADSP-BF538F Blackfin Processor desktop evaluation board along with an evaluation suite of the VisualDSP++ development and debugging environment, including the C/C++ compiler, assembler and linker. The evaluation suite of VisualDSP++ is designed to be used with the EZ-KIT Lite only
Haupteigenschaften
-
Embedded System TypeDSP
-
Family NameBlackfin
-
PlatformEZ-KIT Lite
Empfohlene Bauteile (24)
| Teilenummer | Hersteller | Typ | Beschreibung | |||
|---|---|---|---|---|---|---|
|
|
TDA08H0SB1R | C&K | Switch DIP | Switch DIP OFF ON SPST 8 Recessed Slide 0.025A 24VDC Gull Wing 1000Cycles 1.27mm SMD T/R | In den Warenkorb | |
|
|
TDA02H0SB1R | C&K | Switch DIP | Switch DIP OFF ON SPST 2 Recessed Slide 0.025A 24VDC Gull Wing 1000Cycles 1.27mm SMD T/R | In den Warenkorb | |
|
|
TDA02H0SB1 | C&K | Switch DIP | Switch DIP OFF ON SPST 2 Recessed Slide 0.025A 24VDC Gull Wing 1000Cycles 1.27mm SMD Tube | In den Warenkorb | |
|
|
SN74LVC1G08DBVR | Texas Instruments | Logic Gates | AND Gate 1-Element 2-IN CMOS 5-Pin SOT-23 T/R | In den Warenkorb | |
|
|
LTC3727EUH-1#TRPBF | Analog Devices | DC to DC Controllers | DC/DC Cntrlr Dual-OUT Step Down 580kHz 32-Pin QFN EP T/R | In den Warenkorb | |
|
|
AD820ARZ | Analog Devices | Operational Amplifiers - Op Amps | Op Amp Single Precision Amplifier R-R O/P ±18V/36V 8-Pin SOIC N Tube | In den Warenkorb | |
|
|
74LVC14AD,118 | Nexperia | Inverters and Schmitt Triggers | Inverter Schmitt Trigger 6-Element CMOS 14-Pin SO T/R | In den Warenkorb | |
|
|
LMV722M/NOPB | Texas Instruments | Operational Amplifiers - Op Amps | Op Amp Dual Low Noise Amplifier R-R O/P 5.5V 8-Pin SOIC Tube | In den Warenkorb | |
|
|
TDA08H0SB1 | C&K | Switch DIP | Switch DIP OFF ON SPST 8 Recessed Slide 0.025A 24VDC Gull Wing 1000Cycles 1.27mm SMD Tube | In den Warenkorb | |
|
|
ADM708SARZ | Analog Devices | Supervisory Circuits | Processor Supervisor 2.93V 1 Active High/Active Low/Push-Pull 8-Pin SOIC N Tube | In den Warenkorb | |
|
|
AD623ARMZ | Analog Devices | Instrumentation Amplifiers | INST Amp Single R-R O/P ±6V/12V 8-Pin MSOP Tube | In den Warenkorb | |
|
|
74LVC14AD-Q100J | Nexperia | Inverters and Schmitt Triggers | Inverter Schmitt Trigger 6-Element CMOS 14-Pin SO T/R Automotive AEC-Q100 | In den Warenkorb | |