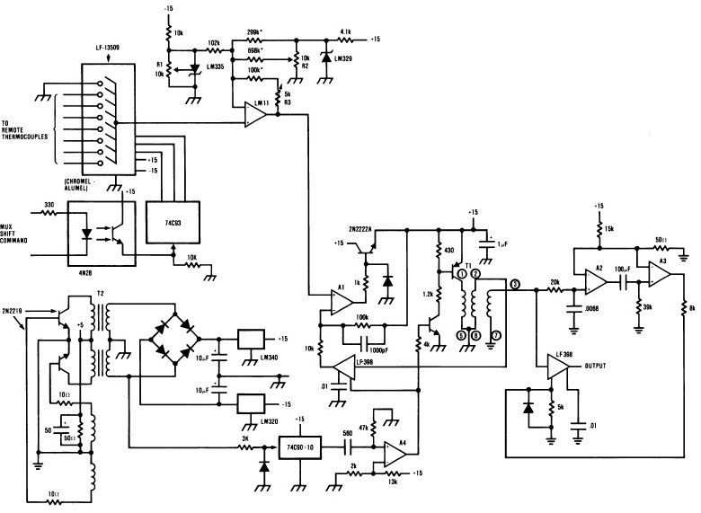
AN-298 Isolation Techniques for Complete, Floating Multiplexed thermocouple Temperature Measurement
Referenzdesign unter Verwendung des Teils LM335 von Texas Instruments
Zugehörige Dokumente
Für Endprodukte
- Outdoor Temperature Sensor
- Portable Medical Devices
- Thermocouple
Beschreibung
- AN-298 Isolation Techniques for Complete, Floating Multiplexed thermocouple Temperature Measurement. Industrial environments present a formidable challenge to the electronic system designer. In particular, high electrical noise levels and often excessive common mode voltages make safe, precise measurement difficult
Empfohlene Bauteile (97)
| Teilenummer | Hersteller | Typ | Beschreibung | |||
|---|---|---|---|---|---|---|
|
|
LF398H/NOPB | Texas Instruments | Sample and Hold Amplifiers | Sample and Hold 1-CH 20us 8-Pin TO-99 | In den Warenkorb | |
|
|
LM119H/883 | Texas Instruments | Linear Comparators | Comparator Dual ±18V/36V 10-Pin TO-100 Tray | In den Warenkorb | |
|
|
LM340T-12/NOPB | Texas Instruments | Linear Regulators | Standard Regulator Pos 12V 1.5A 3-Pin(3+Tab) TO-220 Tube | In den Warenkorb | |
|
|
LM320T-15/NOPB | Texas Instruments | Linear Regulators | Standard Regulator Neg -15V 1A 3-Pin(3+Tab) TO-220 Tube | In den Warenkorb | |
|
|
LM340MPX-5.0 | Texas Instruments | Linear Regulators | Standard Regulator Pos 5V 1.5A 4-Pin(3+Tab) SOT-223 T/R | In den Warenkorb | |
|
|
LF398MX/NOPB | Texas Instruments | Sample and Hold Amplifiers | Sample and Hold 1-CH 20us 14-Pin SOIC T/R | In den Warenkorb | |
|
|
LF398AN/NOPB | Texas Instruments | Sample and Hold Amplifiers | Sample and Hold 1-CH 25us 8-Pin PDIP Tube | In den Warenkorb | |
|
|
LF347MX/NOPB | Texas Instruments | Operational Amplifiers - Op Amps | Op Amp Quad High Speed Amplifier ±18V 14-Pin SOIC T/R | In den Warenkorb | |
|
|
LF347N | Texas Instruments | Operational Amplifiers - Op Amps | Op Amp Quad High Speed Amplifier ±18V/36V 14-Pin PDIP Tube | In den Warenkorb | |
|
|
LM119H | Texas Instruments | Linear Comparators | Comparator Dual ±18V/36V 10-Pin TO-100 Box | In den Warenkorb | |
|
|
LM119E/883 | Texas Instruments | Linear Comparators | Comparator Dual ±18V/36V 20-Pin CLLCC Tube | In den Warenkorb | |
|
|
LM119E/883 | Texas Instruments | Linear Comparators | Comparator Dual ±18V/36V 20-Pin CLLCC Tube | In den Warenkorb | |