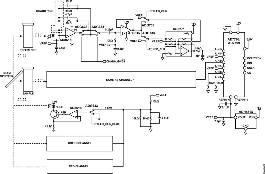
Application Circuit Using AD7799 Dual-Channel Colorimeter with Programmable Gain Trans impedance Amplifiers and Synchronous Detectors
Referenzdesign unter Verwendung des Teils AD7799BRU von Analog Devices
Zugehörige Dokumente
Für Endprodukte
- Chemical Processing
- Environmental Monitoring
Beschreibung
- Application Circuit Using AD7799 Dual-Channel Colorimeter with Programmable Gain Trans impedance Amplifiers and Synchronous Detectors. The Circuit is a dual-channel colorimeter that features a modulated light source transmitter and a synchronous detector receiver. The circuit measures the ratio of light absorbed by the sample and reference containers at three different wavelengths
Haupteigenschaften
-
ADC Resolution16 Bit
-
Number of Channels2CH
Empfohlene Bauteile (22)
| Teilenummer | Hersteller | Typ | Beschreibung | |||
|---|---|---|---|---|---|---|
|
|
ADR4525DEZ | Analog Devices | Voltage References | V-Ref Precision 2.5V 10mA 8-Pin CLLCC Tray | In den Warenkorb | |
|
|
ADG633YRUZ | Analog Devices | Analog Switch Multiplexers | Analog Switch Triple SPDT 16-Pin TSSOP Tube | In den Warenkorb | |
|
|
ADG733BRUZ-REEL | Analog Devices | Analog Switch Multiplexers | Analog Switch Triple SPDT 16-Pin TSSOP T/R | In den Warenkorb | |
|
|
AD8271BRMZ-RL | Analog Devices | Special Purpose Amplifiers | SP Amp Difference Amplifier Single R-R I/P ±18V 10-Pin MSOP T/R | In den Warenkorb | |
|
|
ADR4525CRZ-R7 | Analog Devices | Voltage References | V-Ref Precision 2.5V 10mA 8-Pin SOIC N T/R | In den Warenkorb | |
|
|
ADR4525WBRZ-R7 | Analog Devices | Voltage References | V-Ref Precision 2.5V 10mA 8-Pin SOIC N T/R Automotive AEC-Q100 | In den Warenkorb | |
|
|
ADG633YRUZ-REEL7 | Analog Devices | Analog Switch Multiplexers | Analog Switch Triple SPDT 16-Pin TSSOP T/R | In den Warenkorb | |
|
|
ADG733BRUZ-REEL7 | Analog Devices | Analog Switch Multiplexers | Analog Switch Triple SPDT 16-Pin TSSOP T/R | In den Warenkorb | |
|
|
AD8271ARMZ | Analog Devices | Special Purpose Amplifiers | SP Amp Difference Amplifier Single R-R I/P ±18V 10-Pin MSOP Tube | In den Warenkorb | |
|
|
ADR4525ARZ | Analog Devices | Voltage References | V-Ref Precision 2.5V 10mA 8-Pin SOIC N Tube | In den Warenkorb | |
|
|
ADR4525BRZ-R7 | Analog Devices | Voltage References | V-Ref Precision 2.5V 10mA 8-Pin SOIC N T/R | In den Warenkorb | |
|
|
ADR4525CRZ | Analog Devices | Voltage References | V-Ref Precision 2.5V 10mA 8-Pin SOIC N Tube | In den Warenkorb | |