Application Circuit Using the P82B715 I2C Extender on Long Cables

Referenzdesign unter Verwendung des Teils P82B715 von NXP Semiconductors

Hersteller

NXP Semiconductors
  • Anwendungskategorie
    Schnittstelle
  • Produkttyp
    SPI Schnittstelle

Für Endprodukte

  • Communications and Telecom

Beschreibung

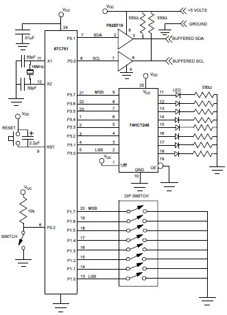
  • Application Circuit Using P82B715 I2C Buffer was designed to extend the range of the local I2C bus out to 50 Meters. This application circuit describes the results of testing the buffer on several different types of cables to determine the maximum operating distances possible. The results are summarized in a table for easy reference

Haupteigenschaften

  • Interface Standards
    SPI

Aktuelles über Elektronikkomponenten­

Wir haben unsere Datenschutzbestimmungen aktualisiert. Bitte nehmen Sie sich einen Moment Zeit, diese Änderungen zu überprüfen. Mit einem Klick auf "Ich stimme zu", stimmen Sie den Datenschutz- und Nutzungsbedingungen von Arrow Electronics zu.

Wir verwenden Cookies, um den Anwendernutzen zu vergrößern und unsere Webseite zu optimieren. Mehr über Cookies und wie man sie abschaltet finden Sie hier. Cookies und tracking Technologien können für Marketingzwecke verwendet werden.
Durch Klicken von „RICHTLINIEN AKZEPTIEREN“ stimmen Sie der Verwendung von Cookies auf Ihrem Endgerät und der Verwendung von tracking Technologien zu. Klicken Sie auf „MEHR INFORMATIONEN“ unten für mehr Informationen und Anleitungen wie man Cookies und tracking Technologien abschaltet. Das Akzeptieren von Cookies und tracking Technologien ist zwar freiwillig, das Blockieren kann aber eine korrekte Ausführung unserer Website verhindern, und bestimmte Werbung könnte für Sie weniger relevant sein.
Ihr Datenschutz ist uns wichtig. Lesen Sie mehr über unsere Datenschutzrichtlinien hier.