Application Circuit with STM32 firmware library for dSPIN L6470 Micro-Stepping Motor Driver

Referenzdesign unter Verwendung des Teils L6470H von STMicroelectronics

Hersteller

STMicroelectronics
  • Anwendungskategorie
    Motorkontrolle
  • Produkttyp
    Schnrittmotor Kontrolle

Zugehörige Dokumente

Für Endprodukte

  • Factory Automation

Beschreibung

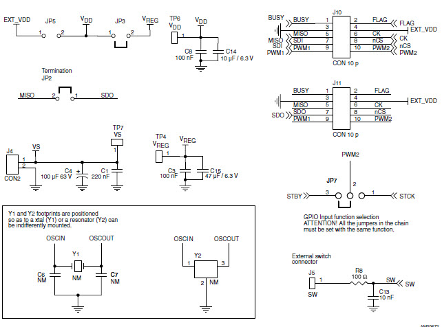
  • Application Circuit describes the implementation of the STM32 firmware library for the dSPIN stepper motor control product (L6470). It provides a guide on how to use the library for final application development. The L6470 is a fully integrated Micro-Stepping motor driver with embedded motion engine and SPI communication interface

Haupteigenschaften

  • Motor Type
    Stepper Motor

Aktuelles über Elektronikkomponenten­

Wir haben unsere Datenschutzbestimmungen aktualisiert. Bitte nehmen Sie sich einen Moment Zeit, diese Änderungen zu überprüfen. Mit einem Klick auf "Ich stimme zu", stimmen Sie den Datenschutz- und Nutzungsbedingungen von Arrow Electronics zu.

Wir verwenden Cookies, um den Anwendernutzen zu vergrößern und unsere Webseite zu optimieren. Mehr über Cookies und wie man sie abschaltet finden Sie hier. Cookies und tracking Technologien können für Marketingzwecke verwendet werden.
Durch Klicken von „RICHTLINIEN AKZEPTIEREN“ stimmen Sie der Verwendung von Cookies auf Ihrem Endgerät und der Verwendung von tracking Technologien zu. Klicken Sie auf „MEHR INFORMATIONEN“ unten für mehr Informationen und Anleitungen wie man Cookies und tracking Technologien abschaltet. Das Akzeptieren von Cookies und tracking Technologien ist zwar freiwillig, das Blockieren kann aber eine korrekte Ausführung unserer Website verhindern, und bestimmte Werbung könnte für Sie weniger relevant sein.
Ihr Datenschutz ist uns wichtig. Lesen Sie mehr über unsere Datenschutzrichtlinien hier.