Filter
| Beschreibung | Freigegeben von | Für Anwendung | Für Endprodukte | |||
|---|---|---|---|---|---|---|
A8501_Typical ApplicationTypical Application Circuit for A8501 Analog Dimming with external DC voltage |
Allegro MicroSystems | Lighting | Medical and Healthcare, Consumer Electronics, Automotive Lighting, Industrial Lighting | |||
A8501_Typical Application |
Allegro MicroSystems | Lighting | Medical and Healthcare, Consumer Electronics, Automotive Lighting, Industrial Lighting | |||
A8501_Typical Application |
Allegro MicroSystems | Lighting | Medical and Healthcare, Consumer Electronics, Automotive Lighting, Industrial Lighting | |||
A8501_Typical Application |
Allegro MicroSystems | Lighting | Medical and Healthcare, Consumer Electronics, Automotive Lighting, Industrial Lighting | |||
A8501_Typical Application |
Allegro MicroSystems | Lighting | DVD Player, LCD Display, GPS Navigation, Infotainment, Backlighting, Camera Displays | |||
A8501_Typical Application |
Allegro MicroSystems | Lighting | DVD Player, LCD Display, GPS Navigation, Infotainment, Backlighting, Camera Displays | |||
A8501_Typical Application |
Allegro MicroSystems | Lighting | DVD Player, LCD Display, GPS Navigation, Infotainment, Backlighting, Camera Displays | |||
A8501_Typical Application |
Allegro MicroSystems | Lighting | DVD Player, LCD Display, GPS Navigation, Infotainment, Backlighting, Camera Displays | |||
A8501_Typical ApplicationTypical Application for A8501, 4-Channel x 100 mA WLED/RGB Driver with Output Disconnect |
Allegro MicroSystems | Lighting | DVD Player, LCD Display, GPS Navigation, Infotainment, Backlighting, Camera Displays | |||
AN3441 |
Analog Devices | Lighting | Cellular Phone, Personal Digital Assistant, Smart Phone, Digital Camera, LED Lighting, LCD Backlighting, Digital Camcorder, Flash Camera | |||
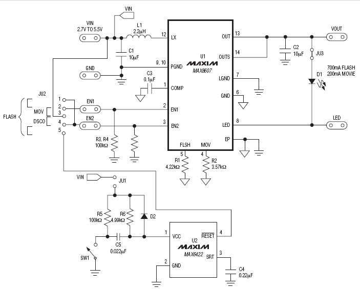
MAX8607EVKIT+ |
Analog Devices | Lighting | Cellular Phone, Personal Digital Assistant, Digital Still Camera (DSC) | |||
AN1021 |
Analog Devices | Lighting | LED Lighting, LCD Backlighting, Flashlight | |||
MAX8822EVKIT+MAX8822EVKIT+, Evaluation Kit for MAX8822 7-LEDs White LED Driver for Cellular Phone |
Analog Devices | Lighting | Cellular Phone, Smart Phone, LCD Backlighting | |||
LT3755-1_Typical ApplicationTypical Application Circuit for LT3755EUD-1 Buck Mode 500mA LED Driver for 20kHz PWM Dimming |
Analog Devices | Lighting | Battery Charger, High-Power LED, Voltage Regulator Module | |||
LT3755-1_Typical ApplicationTypical Application Circuit for LT3755IUD-1 Buck Mode 500mA LED Driver for 20kHz PWM Dimming |
Analog Devices | Lighting | Battery Charger, High-Power LED, Voltage Regulator Module | |||
LT3755-1_Typical ApplicationTypical Application Circuit for LT3755EMSE-1 Buck Mode 500mA LED Driver for 20kHz PWM Dimming |
Analog Devices | Lighting | Battery Charger, High-Power LED, Voltage Regulator Module | |||
LT3755-1_Typical ApplicationTypical Application Circuit for LT3755IMSE-1 Buck Mode 500mA LED Driver for 20kHz PWM Dimming |
Analog Devices | Lighting | Battery Charger, High-Power LED, Voltage Regulator Module | |||
LT3755-2_Typical ApplicationTypical Application Circuit for LT3755EUD-2 Buck Mode 500mA LED Driver for 20kHz PWM Dimming |
Analog Devices | Lighting | Battery Charger, High-Power LED, Voltage Regulator Module | |||
LT3755-2_Typical ApplicationTypical Application Circuit for LT3755IUD-2 Buck Mode 500mA LED Driver for 20kHz PWM Dimming |
Analog Devices | Lighting | Battery Charger, High-Power LED, Voltage Regulator Module | |||
LT3755-2_Typical ApplicationTypical Application Circuit for LT3755EMSE-2 Buck Mode 500mA LED Driver for 20kHz PWM Dimming |
Analog Devices | Lighting | Battery Charger, High-Power LED, Voltage Regulator Module | |||