bq25040 evaluation module, 1.1-A, Single-Input, Single-Cell, Li-Ion Battery Charger With 50-mA LDO and 2.3-A Production Test Support
Referenzdesign unter Verwendung des Teils BQ25040DQC von Texas Instruments
Zugehörige Dokumente
Für Endprodukte
- Cellular Phone
- Portable Media Player
- Portable Navigation System
- Smart Phone
Beschreibung
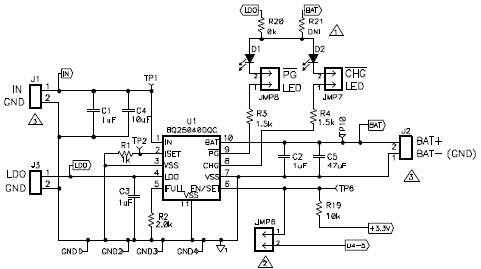
- BQ25040EVM is an evaluation module (EVM) for BQ25040. The bq25040 is an integrated Li-ion linear battery charger targeted at space-limited portable applications. It operates from either a USB port or ac adapter and charges a single-cell, Li-Ion battery with up to 1.1A of charge current
Haupteigenschaften
-
Battery TypeLithium-Ion
-
Input Voltage4.75 to 6.5 V
-
Output Voltage0 to 4.25 V
-
Number of Battery Cells1
Empfohlene Bauteile (11)
| Teilenummer | Hersteller | Typ | Beschreibung | |||
|---|---|---|---|---|---|---|
|
|
G12AP-RO | NKK Switches | Switch Toggle | Switch Toggle ON None ON SPDT Round Lever PC Pins 0.1A 28VAC 28VDC 0.4VA PC Mount | In den Warenkorb | |
|
|
SN74HC10QPWREP | Texas Instruments | Logic Gates | NAND Gate 3-Element 3-IN CMOS 14-Pin TSSOP T/R | In den Warenkorb | |
|
|
TPS76133DBVR | Texas Instruments | Linear Regulators | LDO Regulator Pos 3.3V 0.1A 5-Pin SOT-23 T/R | In den Warenkorb | |
|
|
SN74LV175APWG4 | Texas Instruments | Flip Flops | Flip Flop D-Type Bus Interface Pos-Edge 1-Element 16-Pin TSSOP Tube | In den Warenkorb | |
|
|
SN74LV175APW-P | Texas Instruments | Flip Flops | Flip Flop D-Type Bus Interface Pos-Edge 1-Element 16-Pin TSSOP | In den Warenkorb | |
|
|
SN74LV175APWR | Texas Instruments | Flip Flops | Flip Flop D-Type Bus Interface Pos-Edge Push-Pull 1-Element 16-Pin TSSOP T/R | In den Warenkorb | |
|
|
SN74LVC2G132DCTR | Texas Instruments | Logic Gates | NAND Gate 2-Element 2-IN CMOS 8-Pin SSOP T/R | In den Warenkorb | |
|
|
G12AP | NKK Switches | Switch Toggle | Switch Toggle ON None ON SPDT Round Lever PC Pins 0.1A 28VAC 28VDC 0.4VA PC Mount | In den Warenkorb | |
|
|
MC74HC74ADTR2G | onsemi | Flip Flops | Flip Flop D-Type Pos-Edge 2-Element 14-Pin TSSOP W T/R | In den Warenkorb | |
|
|
BQ25040DQCR | Texas Instruments | Battery Management ICs | Linear Battery Charger Li-Ion/Li-Pol 1100mA 4.2V 10-Pin WSON EP T/R | In den Warenkorb | |
|
|
BQ25040DQCT | Texas Instruments | Battery Management ICs | Linear Battery Charger Li-Ion/Li-Pol 1100mA 4.2V 10-Pin WSON EP T/R | In den Warenkorb | |