Completely Isolated, Robust, 4-Channel, Multiplexed Data Acquisition System for Industrial Level Signals
Referenzdesign unter Verwendung des Teils AD7176-2BRUZ von Analog Devices
Zugehörige Dokumente
Für Endprodukte
- Industrial Programmable Logic Controllers (PLCs)
- Portable Instrumentation
- Process Control
Beschreibung
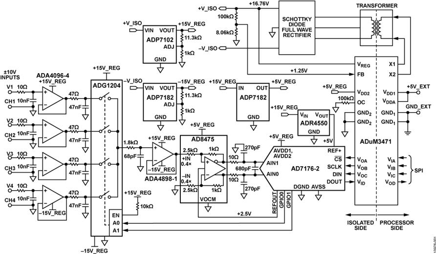
- Circuit is a completely isolated, robust, industrial, 4-channel data acquisition system that provides 16-bit, noise free code resolution and an automatic channel switching rate of up to 42 kSPS. The channel to channel crosstalk at 42 kSPS switching is less than 15 ppm FS (less than -90 dB) because of the unique selection of fast settling components in the multiplexed signal chain
Haupteigenschaften
-
ADC Resolution24 Bit
-
ADC Number of Channels4
Empfohlene Bauteile (35)
| Teilenummer | Hersteller | Typ | Beschreibung | |||
|---|---|---|---|---|---|---|
|
|
ADP7102ARDZ-5.0-R7 | Analog Devices | Linear Regulators | LDO Regulator Pos 5V 0.3A 8-Pin SOIC N EP T/R | In den Warenkorb | |
|
|
ADP7102ARDZ-3.3-R7 | Analog Devices | Linear Regulators | LDO Regulator Pos 3.3V 0.3A 8-Pin SOIC N EP T/R | In den Warenkorb | |
|
|
ADP7102ARDZ-1.5-R7 | Analog Devices | Linear Regulators | LDO Regulator Pos 1.5V 0.3A 8-Pin SOIC N EP T/R | In den Warenkorb | |
|
|
ADP7102ACPZ-2.5-R7 | Analog Devices | Linear Regulators | LDO Regulator Pos 2.5V 0.3A 8-Pin LFCSP EP T/R | In den Warenkorb | |
|
|
ADP7102ACPZ-1.5-R7 | Analog Devices | Linear Regulators | LDO Regulator Pos 1.5V 0.3A 8-Pin LFCSP EP T/R | In den Warenkorb | |
|
|
ADP7182AUJZ-R7 | Analog Devices | Linear Regulators | LDO Regulator Neg -1.22V to -27V -0.2A 5-Pin TSOT T/R | In den Warenkorb | |
|
|
ADP7182AUJZ-2.5-R7 | Analog Devices | Linear Regulators | LDO Regulator Neg -2.5V -0.2A Medical 5-Pin TSOT T/R | In den Warenkorb | |
|
|
ADP7182AUJZ-1.8-R7 | Analog Devices | Linear Regulators | LDO Regulator Neg -1.8V -0.2A 5-Pin TSOT T/R | In den Warenkorb | |
|
|
ADR4550ARZ | Analog Devices | Voltage References | V-Ref Precision 5V 10mA 8-Pin SOIC N Tube | In den Warenkorb | |
|
|
ADP7102ARDZ-9.0-R7 | Analog Devices | Linear Regulators | LDO Regulator Pos 9V 0.3A 8-Pin SOIC N EP T/R | In den Warenkorb | |
|
|
ADUM3471WARSZ-RL7 | Analog Devices | Digital Isolators | Digital Isolator CMOS 4-CH 1Mbps Automotive AEC-Q100 20-Pin SSOP T/R | In den Warenkorb | |
|
|
ADP7102ACPZ-R7 | Analog Devices | Linear Regulators | LDO Regulator Pos 1.22V to 19V 0.3A 8-Pin LFCSP EP T/R | In den Warenkorb | |