DAC3282EVM, Evaluation Board using DAC3282, 16-Bit, Dual-Channel, 625 MSPS Digital-to-Analog Converter
Referenzdesign unter Verwendung des Teils DAC3282IRGZ von Texas Instruments
Zugehörige Dokumente
Für Endprodukte
- Cell Basestation
- Communications and Telecom
- Direct Digital Synthesis
Beschreibung
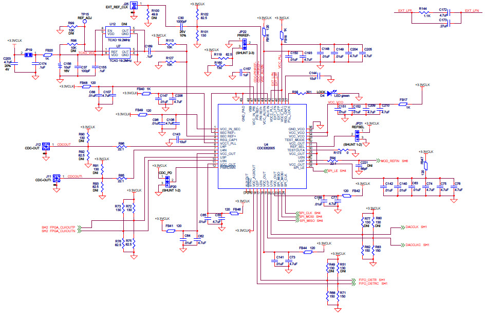
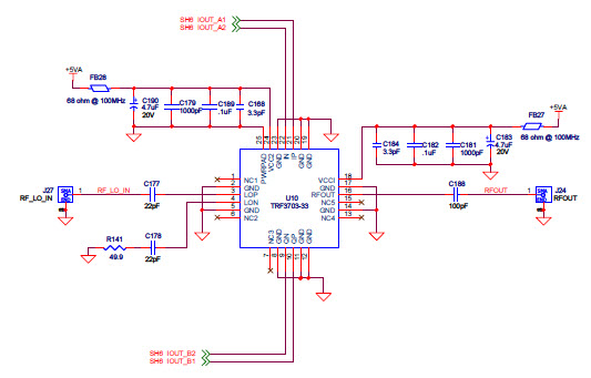
- DAC3282EVM, Evaluation Board using DAC3282, 16-Bit, Dual-Channel, 625 MSPS Digital-to-Analog Converter with 8-byte wide DDR LVDS data input, integrated 2x interpolation filter and an additional since correction filter. The EVM provides a flexible environment to test the DAC3282 under a variety of clock, and input conditions. for ease of use as a complete RF transmit solution the DAC3282EVM includes the CDCE62005 clock generator/jitter cleaner for clocking the DAC3282 as well as a TRF7304 50MHz to 6GHz quadrature modulator for Up-Converting I/Q outputs from the DAC to real signals at RF
Haupteigenschaften
-
DAC Resolution16 Bit
-
DAC Sampling Rate625M SPS
-
Number of Channels2CH
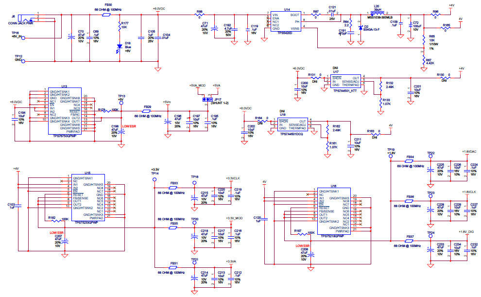
Empfohlene Bauteile (41)
| Teilenummer | Hersteller | Typ | Beschreibung | |||
|---|---|---|---|---|---|---|
|
|
SN74AVC4T245PW-P | Texas Instruments | Level Translators | Voltage Level Translator 4-CH Bidirectional 16-Pin TSSOP | In den Warenkorb | |
|
|
TPS76718QD | Texas Instruments | Linear Regulators | LDO Regulator Pos 1.8V 1A 8-Pin SOIC Tube | In den Warenkorb | |
|
|
TPS76718QDR | Texas Instruments | Linear Regulators | LDO Regulator Pos 1.8V 1A 8-Pin SOIC T/R | In den Warenkorb | |
|
|
TRF370333IRGETG4 | Texas Instruments | RF Modulators/Demodulators | Quadrature Mod 4GHz 24-Pin VQFN EP T/R | In den Warenkorb | |
|
|
TPS5420D | Texas Instruments | DC to DC Converter and Switching Regulator Chip | Conv DC-DC 5.5V to 36V Synchronous Step Down Single-Out 1.23V to 31V 2A 8-Pin SOIC Tube | In den Warenkorb | |
|
|
TRF372017IRGZR | Texas Instruments | RF Modulators/Demodulators | Quadrature Mod 48-Pin VQFN EP T/R | In den Warenkorb | |
|
|
SN74AVC4T245PWR | Texas Instruments | Level Translators | Voltage Level Translator 4-CH Bidirectional 16-Pin TSSOP T/R | In den Warenkorb | |
|
|
SN74LVC126APWR | Texas Instruments | Buffers and Line Drivers | Buffer/Line Driver 4-CH Non-Inverting 3-ST CMOS 14-Pin TSSOP T/R | In den Warenkorb | |
|
|
TPS7A4501DCQR | Texas Instruments | Linear Regulators | LDO Regulator Pos 1.21V to 20V 1.5A 6-Pin(5+Tab) SOT-223 T/R | In den Warenkorb | |
|
|
TPS75233QPWPREP | Texas Instruments | Linear Regulators | LDO Regulator Pos 3.3V 2A 20-Pin HTSSOP EP T/R | In den Warenkorb | |
|
|
TPS76750QPWP | Texas Instruments | Linear Regulators | LDO Regulator Pos 5V 1A 20-Pin HTSSOP EP Tube | In den Warenkorb | |
|
|
TPS75218QPWPR | Texas Instruments | Linear Regulators | LDO Regulator Pos 1.8V 2A 20-Pin HTSSOP EP T/R | In den Warenkorb | |