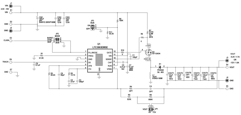
DC1737A, Demonstration Board using LTC3863 inverting DC-DC PMOS controller for automotive and industrial applications

Referenzdesign unter Verwendung des Teils LTC3863EMSE von Analog Devices

Hersteller

Analog Devices
  • Anwendungskategorie
    Spannungsversorgungen
  • Produkttyp
    Einzelausgangs Gleichspannungs Netzteil

Zugehörige Dokumente

Für Endprodukte

  • Automotive and Transportation
  • Backplane Distributed Power
  • Industrial
  • Telecom Power Supply

Beschreibung

  • DC1737A, Demonstration Board using LTC3863 inverting DC-DC PMOS controller for automotive and industrial applications. The board operates from an input range of 4.5V to 16V, and provides a -5.2V, 1.7A output or a -12V, 1A output. It operates at 400kHz and may be synchronized to an external clock. A soft-start feature controls output voltage slew rate at start-up, reducing current surge and voltage overshoot

Haupteigenschaften

  • Conversion Type
    DC to DC
  • Input Voltage
    4.5 to 16 V
  • Output Voltage
    -12|-5.2 V
  • Output Current
    1@-12V|1.7@-5.2V A
  • Output Power
    89.3 W
  • Efficiency
    88 %

Aktuelles über Elektronikkomponenten­

Wir haben unsere Datenschutzbestimmungen aktualisiert. Bitte nehmen Sie sich einen Moment Zeit, diese Änderungen zu überprüfen. Mit einem Klick auf "Ich stimme zu", stimmen Sie den Datenschutz- und Nutzungsbedingungen von Arrow Electronics zu.

Wir verwenden Cookies, um den Anwendernutzen zu vergrößern und unsere Webseite zu optimieren. Mehr über Cookies und wie man sie abschaltet finden Sie hier. Cookies und tracking Technologien können für Marketingzwecke verwendet werden.
Durch Klicken von „RICHTLINIEN AKZEPTIEREN“ stimmen Sie der Verwendung von Cookies auf Ihrem Endgerät und der Verwendung von tracking Technologien zu. Klicken Sie auf „MEHR INFORMATIONEN“ unten für mehr Informationen und Anleitungen wie man Cookies und tracking Technologien abschaltet. Das Akzeptieren von Cookies und tracking Technologien ist zwar freiwillig, das Blockieren kann aber eine korrekte Ausführung unserer Website verhindern, und bestimmte Werbung könnte für Sie weniger relevant sein.
Ihr Datenschutz ist uns wichtig. Lesen Sie mehr über unsere Datenschutzrichtlinien hier.