Filter
| Beschreibung | Freigegeben von | Für Anwendung | Für Endprodukte | |||
|---|---|---|---|---|---|---|
LTC3713-Mar02-mag |
Analog Devices | Power Supplies | DDR Memory, PCMCIA Card | |||
ADP3300_Typical ApplicationTypical Application for ADP3300 Constant Dropout Post Regulator |
Analog Devices | Power Supplies | Cellular Phone, Notebook, PCMCIA Card, Barcode Scanner, Camcorder, Battery Powered Systems, Palmtops, Cameras | |||
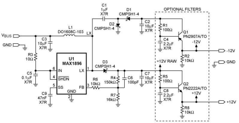
AN59 |
Analog Devices | Power Supplies | Portable, Personal Digital Assistant, Portable Computers, PCMCIA Card, Barcode Scanner | |||
AN59LT1300, Two-Cell to 5V DC/DC Converter Delivers >200mA with a 2V Input |
Analog Devices | Power Supplies | Portable, Personal Digital Assistant, Portable Computers, PCMCIA Card, Barcode Scanner | |||
ADP3309_Typical Application |
Analog Devices | Power Supplies | Cellular Phone, Notebook, PCMCIA Card, Barcode Scanner, Camcorder, Battery Powered Systems, Palmtops, Cameras | |||
ADP3330_Typical Application |
Analog Devices | Power Supplies | Cellular Phone, Notebook, PCMCIA Card, Barcode Scanner, Palm Computers, Camcorder, Battery Powered Systems, Cameras | |||
AN59LT1300, Lower Power Applications Can Use Smaller Components. L1 is Tallest Component at 3.1mm |
Analog Devices | Power Supplies | Portable, Personal Digital Assistant, Portable Computers, PCMCIA Card, Barcode Scanner | |||
ADP3330_Typical ApplicationTypical Application for ADP3330 High Output Current Linear Regulator |
Analog Devices | Power Supplies | Cellular Phone, Notebook, PCMCIA Card, Barcode Scanner, Palm Computers, Camcorder, Battery Powered Systems, Cameras | |||
AN59LT1300, 4-Cell to 3.3V or 5V Converter Output Goes to Zero When in shut-down |
Analog Devices | Power Supplies | Portable, Personal Digital Assistant, Portable Computers, PCMCIA Card, Barcode Scanner | |||
LTC1163_Typical ApplicationTypical Application for LTC1163 - Triple 1.8V to 6V High-Side MOSFET Drivers |
Analog Devices | Power Drivers | Notebook, Power Supplies, PCMCIA Card, Boost Converter, Switching Application, Medical Equipments, Palmtops, Li-Ion Cell Applications | |||
ADP3309_Typical ApplicationTypical Application for ADP3309 any CAP 100mA Low Dropout Linear Regulator |
Analog Devices | Power Supplies | Cellular Phone, Notebook, PCMCIA Card, Barcode Scanner, Camcorder, Battery Powered Systems, Palmtops, Cameras | |||
DN307F |
Analog Devices | Power Supplies | Wireless, PCMCIA Card, USB Dongle | |||
MAX845EVKIT-MMMAX845EVKIT-MM, Evaluation Board for the MAX845, 5V Transformer Power Driver for PCMCIA Card |
Analog Devices | Power Drivers | Data Acquisition System, Industrial Control, Portable Medical Devices, PCMCIA Card | |||
ADP3330_Typical Application |
Analog Devices | Power Supplies | Cellular Phone, Notebook, PCMCIA Card, Barcode Scanner, Palm Computers, Camcorder, Battery Powered Systems, Cameras | |||
LMV824-N_Typical ApplicationTypical Application Circuit Using LMV824-N Tri-level Voltage Detector |
Texas Instruments | Amplifiers and Comparators | Cellular Phone, Personal Digital Assistant, Laptop, Cordless Phone, PCMCIA Card | |||
LMV822-N_Typical ApplicationTypical Application Circuit Using LMV822-N Dual Active Amplifier High-Pass Filter |
Texas Instruments | Amplifiers and Comparators | Cellular Phone, Personal Digital Assistant, Laptop, Cordless Phone, PCMCIA Card | |||
LMV822-N-Q1_Typical ApplicationTypical Application Circuit Using LMV822-N-Q1 Dual Active Amplifier High-Pass Filter |
Texas Instruments | Amplifiers and Comparators | Cellular Phone, Personal Digital Assistant, Laptop, Cordless Phone, PCMCIA Card | |||
LMV824-N_Typical ApplicationTypical Application Circuit Using LMV824-N Dual Active Amplifier High-Pass Filter |
Texas Instruments | Amplifiers and Comparators | Cellular Phone, Personal Digital Assistant, Laptop, Cordless Phone, PCMCIA Card | |||
LMV824-N-Q1_Typical ApplicationTypical Application Circuit Using LMV824-N-Q1 Dual Active Amplifier High-Pass Filter |
Texas Instruments | Amplifiers and Comparators | Cellular Phone, Personal Digital Assistant, Laptop, Cordless Phone, PCMCIA Card | |||
LMV824I_Typical ApplicationTypical Application Circuit Using LMV824I Dual Active Amplifier High-Pass Filter |
Texas Instruments | Amplifiers and Comparators | Cellular Phone, Personal Digital Assistant, Laptop, Cordless Phone, PCMCIA Card | |||