Filter
| Beschreibung | Freigegeben von | Für Anwendung | Für Endprodukte | |||
|---|---|---|---|---|---|---|
LT1303-5_Typical Application |
Analog Devices | Power Supplies | Personal Digital Assistant, Wireless, Barcode Scanner, palmtops, Portable Instrumentation | |||
LT1303-5_Typical ApplicationTypical Application Circuit for LT1303-5, 5V Step-Up Converter with Reference Output |
Analog Devices | Power Supplies | Personal Digital Assistant, Wireless, Barcode Scanner, palmtops, Portable Instrumentation | |||
LT1303-5_Typical ApplicationTypical Application Circuit for LT1303-5 Step-Up DC/DC Converter for Setting Output Voltage |
Analog Devices | Power Supplies | Personal Digital Assistant, Wireless, Barcode Scanner, palmtops, Portable Instrumentation | |||
DN110 |
Analog Devices | Power Supplies | Portable, Personal Digital Assistant, Notebook, Laptop, Wireless, Barcode Scanner | |||
LTC1668-LT1807-0901 |
Analog Devices | Data Conversion | Instrumentation and Measurement, Wireless, Test Equipment, Wireless Base Station, xDSL Modem/DSLAM, Direct Digital Synthesis, Arbitrary Waveform Generator | |||
HSC-ADC-EVALCZ |
Analog Devices | Data Conversion | Wireless, Test Equipment | |||
DC851A-PLTC2288IUP Demo Board, DeMUX DUAL ADC, +3.0V, 65Msps 10-Bit 1MHz < Ain < 70MHz |
Analog Devices | Data Conversion | Instrumentation and Measurement, Wireless, Wired Networking, Ultrasound Imaging | |||
CN-0142 |
Analog Devices | Data Conversion | Automotive and Transportation, Instrumentation and Measurement, Wireless, Audio, Medical and Healthcare, Video and Imaging, Health System | |||
DN61 |
Analog Devices | Wireless Communication | Wireless | |||
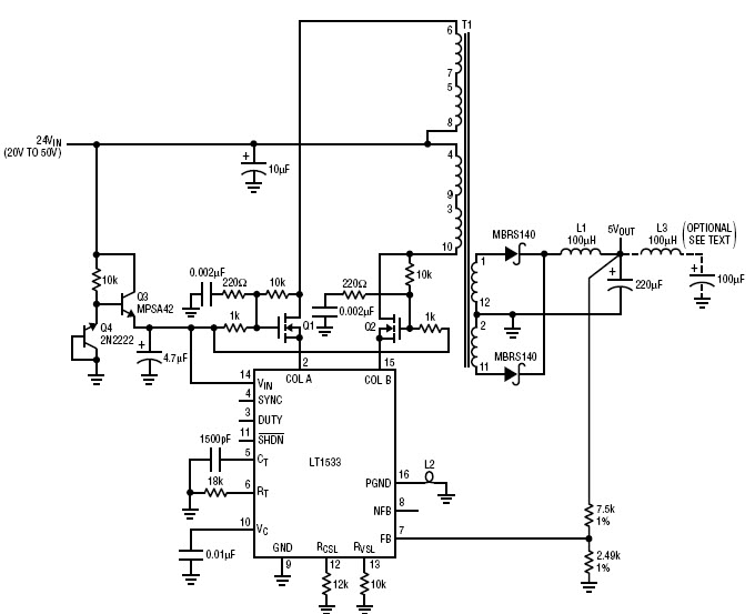
LT1533-0298-mag |
Analog Devices | Power Supplies | Instrumentation and Measurement, Data Acquisition System, Wireless, Portable Medical Instrumentation, Industrial Automation HMI | |||
DC851A-QLTC2287IUP Demo Board, DeMUX DUAL ADC, +3.0V, 40Msps 10-Bit 1MHz < Ain < 70MHz |
Analog Devices | Data Conversion | Instrumentation and Measurement, Wireless, Wired Networking, Ultrasound Imaging | |||
DC782A-WLTC2251IUH Demo Board, High Speed ADC, VDD = +3.0V, 125Msps, 10-Bit 10MHz < Ain < 170MHz |
Analog Devices | Data Conversion | Wireless, Wired Networking, Ultrasound Imaging, Imaging Device | |||
DC851A-LLTC2290IUP Demo Board, DeMUX DUAL ADC, +3.0V, 10Msps 12-Bit 1MHz < Ain < 70MHz |
Analog Devices | Data Conversion | Instrumentation and Measurement, Wireless, Wired Networking, Ultrasound Imaging | |||
DN109 |
Analog Devices | Power Supplies | Portable, Personal Digital Assistant, Notebook, Laptop, Wireless, Barcode Scanner | |||
DN109 |
Analog Devices | Power Supplies | Portable, Personal Digital Assistant, Notebook, Laptop, Wireless, Barcode Scanner | |||
LTC3801-1203-mag |
Analog Devices | Power Supplies | Wireless, Portable Computers, Distributed Control System | |||
AD9911/PCBAD9911/PCB, Evaluation Board for the 500MHz Clock Synthesizer for Instrumentation |
Analog Devices | Clock and Timing | Instrumentation and Measurement, Wireless, Radar and Sonar | |||
LT1303_Typical ApplicationTypical Application Circuit for LT1303, 2-Cell to 5V Step-Up DC/DC Converter with Low-Battery Detect |
Analog Devices | Power Supplies | Personal Digital Assistant, Wireless, Barcode Scanner, palmtops, Portable Instrumentation | |||
LT1303_Typical ApplicationTypical Application Circuit for LT1303, 5V Step-Up Converter with Reference Output |
Analog Devices | Power Supplies | Personal Digital Assistant, Wireless, Barcode Scanner, palmtops, Portable Instrumentation | |||
LT1303_Typical ApplicationTypical Application Circuit for LT1303 Step-Up DC/DC Converter for Setting Output Voltage |
Analog Devices | Power Supplies | Personal Digital Assistant, Wireless, Barcode Scanner, palmtops, Portable Instrumentation | |||