Filter
| Beschreibung | Freigegeben von | Für Anwendung | Für Endprodukte | |||
|---|---|---|---|---|---|---|
DN326F |
Analog Devices | Power Supplies | Handsets | |||
LTC3538_Typical ApplicationTypical Application for LTC3538 - 800mA Synchronous Buck-Boost DC/DC Converter |
Analog Devices | Power Supplies | Personal Digital Assistant, Digital Camera, MP3 Player, Portable Computers, Handsets, Miniature Switch, Hard Disk Drive (HDD), GPS Receivers | |||
AD8063AR-EBZ |
Analog Devices | Amplifiers and Comparators | Digital Camera, Video and Imaging, Cell Basestation, CD/DVD Player, Handsets, Photodiode Sensor, Telecom Shelter Filter Unit | |||
LTC3423_Typical ApplicationTypical Application Circuit for LTC3423EMS 1-Cell to 1.8V at 600mA Step-Up Converter |
Analog Devices | Power Supplies | Cordless Phone, Pager, Handsets, Handheld Electronics, Receivers | |||
LTC3424_Typical ApplicationTypical Application Circuit for LTC3424EMS Triple Output Step-Up Converter |
Analog Devices | Power Supplies | Cordless Phone, Pager, Handsets, Handheld Electronics, Receivers | |||
AD8311-EVALZAD8311-EVALZ, Evaluation Board for AD8311, 50dB GSM PA Controller |
Analog Devices | Wireless Communication | Cellular Phone, Handsets | |||
AD8311-EVALAD8311-EVAL, Evaluation Board for AD8311, 50dB GSM PA Controller |
Analog Devices | Wireless Communication | Cellular Phone, Handsets | |||
AD8062ARM-EBZ |
Analog Devices | Amplifiers and Comparators | Digital Camera, Video and Imaging, Cell Basestation, CD/DVD Player, Handsets, Photodiode Sensor, Telecom Shelter Filter Unit | |||
AD8312-EVALZAD8312-EVALZ, Evaluation Board for AD8312, 50MHz to 3.5GHz, 45dB RF Detector |
Analog Devices | Wireless Communication | Cellular Phone, Instrumentation and Measurement, Handsets | |||
AD8312-EVALAD8312-EVAL, Evaluation Board for AD8312, 50MHz to 3.5GHz, 45dB RF Detector |
Analog Devices | Wireless Communication | Cellular Phone, Instrumentation and Measurement, Handsets | |||
AD8062AR-EBAD8062AR-EB, Evaluation Board for AD8062ARZ Dual, High Speed Op-Amps Offered in 8-Lead SOIC Package |
Analog Devices | Amplifiers and Comparators | Digital Camera, Video and Imaging, Cell Basestation, CD/DVD Player, Handsets, Photodiode Sensor, Telecom Shelter Filter Unit | |||
ADP2107-BL1-EVZADP2107-BL1-EVZ, Evaluation Board for ADP2107-BL1 2A Synchronous Step-Down DC to DC Converter |
Analog Devices | Power Supplies | Personal Digital Assistant, Set-Top Box, Consumer Electronics, Handsets, palmtops, Networking, Telecommunications Equipment | |||
ADP2106-BL1-EVZADP2106-BL1-EVZ, Evaluation Board for ADP2106-BL1 1.5A Synchronous Step-Down DC to DC Converter |
Analog Devices | Power Supplies | Personal Digital Assistant, Set-Top Box, Consumer Electronics, Handsets, palmtops, Networking, Telecommunications Equipment | |||
ADP2105-BL1-EVZADP2105-BL1-EVZ, Evaluation Board for ADP2105-BL1 1A Synchronous Step-Down DC to DC Converter |
Analog Devices | Power Supplies | Personal Digital Assistant, Set-Top Box, Consumer Electronics, Handsets, palmtops, Networking, Telecommunications Equipment | |||
LTC3423_Typical ApplicationTypical Application Circuit for LTC3423EMS Triple Output Step-Up Converter |
Analog Devices | Power Supplies | Cordless Phone, Pager, Handsets, Handheld Electronics, Receivers | |||
LTC3424_Typical ApplicationTypical Application Circuit for LTC3424EMS Single Cell to 1.8V at 300mA Step-Up Converter |
Analog Devices | Power Supplies | Cordless Phone, Pager, Handsets, Handheld Electronics, Receivers | |||
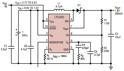
LTC3423_Typical ApplicationTypical Application Circuit for LTC3423EMS Single Cell to 1.8V at 300mA Step-Up Converter |
Analog Devices | Power Supplies | Cordless Phone, Pager, Handsets, Handheld Electronics, Receivers | |||
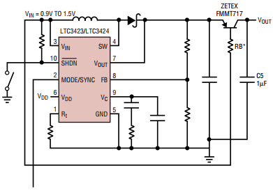
LTC3424_Typical ApplicationTypical Application Circuit for LTC3424EMS Step-Up Converter with Output Disconnect |
Analog Devices | Power Supplies | Cordless Phone, Pager, Handsets, Handheld Electronics, Receivers | |||
LTC3423_Typical ApplicationTypical Application Circuit for LTC3423EMS Step-Up Converter with Output Disconnect |
Analog Devices | Power Supplies | Cordless Phone, Pager, Handsets, Handheld Electronics, Receivers | |||
LTC3424_Typical ApplicationTypical Application Circuit for LTC3424EMS 1-Cell to 1.8V at 600mA Step-Up Converter |
Analog Devices | Power Supplies | Cordless Phone, Pager, Handsets, Handheld Electronics, Receivers | |||