Filter
| Beschreibung | Freigegeben von | Für Anwendung | Für Endprodukte | |||
|---|---|---|---|---|---|---|
V14N03-LeonardLTC3736, 5V input, 2.5V and 1.8V dual output step-down converter |
Analog Devices | Power Supplies | Portable, Notebook, Laptop, Distributed Control System | |||
LTC3416-0504-mag |
Analog Devices | Power Supplies | Portable, Notebook, Laptop, Distributed Control System | |||
LTC2923-Eddleman |
Analog Devices | Power Supplies | Portable, Notebook, Laptop, Distributed Control System | |||
LTC1778-0201-mag |
Analog Devices | Power Supplies | Notebook, Laptop, Distributed Control System | |||
DN105LTC1265-3.3 Demo Board, 2.5mm High 5V-to-3.3V Converter (500mA Output Current) |
Analog Devices | Power Supplies | Cellular Phone, Portable, Distributed Control System, Buck Converter | |||
LT1616-0900-mag |
Analog Devices | Power Supplies | Digital Camera, Battery Management, Distributed Control System | |||
LT3724-Sheehan |
Analog Devices | Power Supplies | Automotive and Transportation, Telecom Power Supply, Military and Avionics Imaging, Distributed Control System, Industrial Process Measurement and Control | |||
V19N1-04-LT3653LT3663 application producing 5V at 1.2A from an input of 7.5V to 36V |
Analog Devices | Power Supplies | Industrial, Automotive and Transportation, Distributed Control System, Li-Ion Battery Charger | |||
V14N03-Leonard |
Analog Devices | Power Supplies | Portable, Notebook, Laptop, Distributed Control System | |||
DN62LT1105 Fully Isolated, Offline Flyback, 100kHz, 50W Converter with Load Regulation Compensation |
Analog Devices | Power Supplies | Telecom Power Supply, Distributed Control System | |||
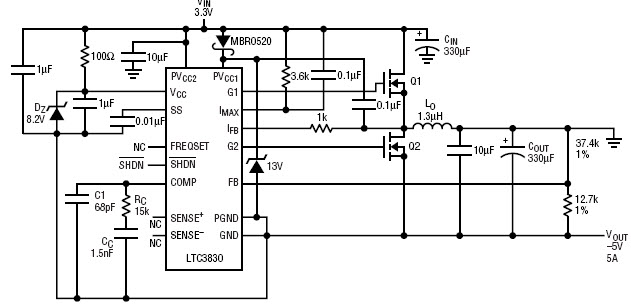
Desigidea-LTC3830 |
Analog Devices | Power Supplies | Power Supplies, Processor Power Management, Distributed Control System | |||
DN201F |
Analog Devices | Power Supplies | Cellular Phone, Portable, Wireless Modem, Distributed Control System, Scanners | |||
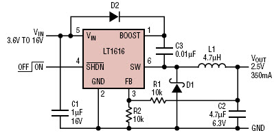
DN268FCircuit Produces 2.5V at 350mA from an Input Range of 3.6V to 16V |
Analog Devices | Power Supplies | Digital Camera, Distributed Control System | |||
LT1616-0900-magCircuit produces a bipolar output using an inductor with two 1:1 windings |
Analog Devices | Power Supplies | Digital Camera, Battery Management, Distributed Control System | |||
DN457 |
Analog Devices | Power Supplies | Distributed Control System | |||
DN457LTC3608, 4.5V to 20V Input to 2.5V/8A High Density Step-Down Converter |
Analog Devices | Power Supplies | Distributed Control System | |||
LTC3700-DEC02-mag |
Analog Devices | Power Supplies | Portable, Personal Digital Assistant, Notebook, Laptop, Distributed Control System | |||
DN222FLTC1929, High Efficiency PolyPhase Converter Uses Two Inputs for Single Output |
Analog Devices | Power Supplies | Servers, Desktop PC, DDR Memory, Distributed Control System | |||
DN198F |
Analog Devices | Power Supplies | Cellular Phone, Personal Digital Assistant, Notebook, Laptop, Instrumentation and Measurement, Battery Management, Desktop PC Power Supply, Wireless Modem, Distributed Control System | |||
LTC3447-BarberLTC3447, A typical Li-Ion-to-programmable-output application suitable for powering a Microprocessor |
Analog Devices | Power Supplies | Personal Digital Assistant, Notebook, Laptop, Distributed Control System | |||