Filter
| Beschreibung | Freigegeben von | Für Anwendung | Für Endprodukte | |||
|---|---|---|---|---|---|---|
CN-0341 |
Analog Devices | Data Conversion | Industrial, Automotive and Transportation, Flow Meter, Motor Control, Position Measurement, Machine Tool Sensing, Valves | |||
EVAL-CN0371-SDPZEVAL-CN0371-SDPZ, Low Power LVDT Signal Conditioner Evaluation Board with Synchronous Demodulation |
Analog Devices | Signal Conditioning | Smart Gauge, Position Measurement, Motion Control, Munitions and Targeting, Building Automation, Avionics, Unmanned Systems | |||
CN-0371Low Power LVDT Signal Conditioner with Synchronous Demodulation based on ADA2200 |
Analog Devices | Signal Conditioning | Smart Gauge, Position Measurement, Motion Control, Munitions and Targeting, Building Automation, Avionics, Unmanned Systems | |||
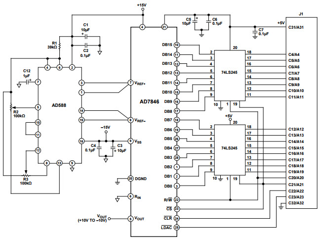
AD7846_Typical Application |
Analog Devices | Data Conversion | Position Measurement | |||
CN-0129Extending the Capacitive Input Range of the AD7745 Capacitance-to-Digital Converter |
Analog Devices | Data Conversion | Flow Meter, Pressure Calibrators, Level Setting, Position Measurement, Humidity Sensor | |||
AS541X-DB-1.0AS541X-DB-1.0, Demo Board based on AS5410 3D-Hall Encoder Absolute Linear |
ams OSRAM | Sensors and Transducers | Position Measurement, Industrial Applications | |||
CN-0129Extending the Capacitive Input Range of the AD7746 Capacitance-to-Digital Converter |
Analog Devices | Data Conversion | Flow Meter, Pressure Calibrators, Level Setting, Position Measurement, Humidity Sensor | |||