Filter
| Beschreibung | Freigegeben von | Für Anwendung | Für Endprodukte | |||
|---|---|---|---|---|---|---|
LTC2923_Typical ApplicationTypical Application for LTC2923 - Power Supply Tracking Controller |
Analog Devices | Power Management | Servers, Communications System, Tracking & Margining Power Supply, DSP/FPGA/Microprocessor Supplies | |||
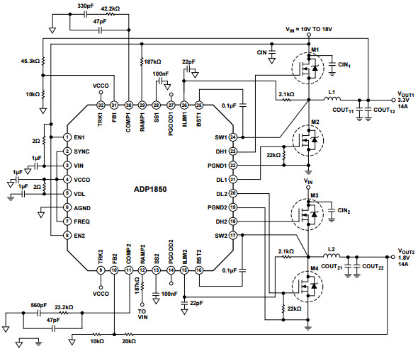
ADP1850_Typical Application |
Analog Devices | Power Supplies | Health Wellness & Fitness, High-Current Applications, Industrial Instrumentation, Tracking & Margining Power Supply, PoL Power Supply, Point-of-Load Conversions, Telecommunication & Networking | |||
LTC1699_Typical ApplicationTypical Application for LTC1699 - SMBUs VID Voltage Programmers |
Analog Devices | Power Supplies | Power Supplies, Tracking & Margining Power Supply, Programmable Power Supplies, Microprocessor Power Supply | |||
LTC3717_Typical Application |
Analog Devices | Power Supplies | Notebook, DDR Memory, Desktop Server, DDR Termination, Tracking & Margining Power Supply | |||
LTC3717-1_Typical Application |
Analog Devices | Power Supplies | Notebook, DDR Memory, Desktop Server, DDR Termination, Tracking & Margining Power Supply | |||
LTC2927_Typical ApplicationTypical Application for LTC2927 - Single Power Supply Tracking Controller |
Analog Devices | Power Supplies | Power Supplies, Tracking & Margining Power Supply, DSP/FPGA/Microprocessor Supplies, PoL Power Supply | |||
LTC1909-8_Typical Application |
Analog Devices | Power Supplies | Power Supplies, Tracking & Margining Power Supply, DSP, ASIC & FPGA Power Supply | |||
DS4424EVKIT#DS4424EVKIT#, Evaluation Kit for the DS4424 4-Channel, I2C, 7-Bit DAC |
Analog Devices | Data Conversion | Current Sink/Source Array, Tracking & Margining Power Supply | |||
DS4424EVKIT#DS4424EVKIT#, Evaluation Kit for the DS4422 2-Channel, I2C, 7-Bit DAC |
Analog Devices | Data Conversion | Current Sink/Source Array, Tracking & Margining Power Supply | |||
DC2585ADC2585A, Demo Board Using LTC3290 High Voltage Boost Charge Pump |
Analog Devices | Power Supplies | Power Supplies, Tracking & Margining Power Supply, Power Switching | |||
LTC3600_Typical Application |
Analog Devices | Power Supplies | Power Supplies, Portable Instrumentation, Point-of-Load Applications, Tracking & Margining Power Supply | |||
LTC2926_Typical ApplicationTypical Application for LTC2926 - MOSFET-Controlled Power Supply Tracker |
Analog Devices | Power Management | Servers, Communications System, Tracking & Margining Power Supply, DSP/FPGA/Microprocessor Supplies | |||
ADP1850_Typical Application |
Analog Devices | Power Supplies | Health Wellness & Fitness, High-Current Applications, Industrial Instrumentation, Tracking & Margining Power Supply, PoL Power Supply, Point-of-Load Conversions, Telecommunication & Networking | |||
ADP1850_Typical Application |
Analog Devices | Power Supplies | Health Wellness & Fitness, High-Current Applications, Industrial Instrumentation, Tracking & Margining Power Supply, PoL Power Supply, Point-of-Load Conversions, Telecommunication & Networking | |||
ADP1850_Typical Application |
Analog Devices | Power Supplies | Health Wellness & Fitness, High-Current Applications, Industrial Instrumentation, Tracking & Margining Power Supply, PoL Power Supply, Point-of-Load Conversions, Telecommunication & Networking | |||
ADP1850_Typical Application |
Analog Devices | Power Supplies | Health Wellness & Fitness, High-Current Applications, Industrial Instrumentation, Tracking & Margining Power Supply, PoL Power Supply, Point-of-Load Conversions, Telecommunication & Networking | |||