EVAL-AD7625FMCZ, Evaluation Board for Evaluating the AD7625 16-Bit, 6 MSPS PulSAR Differential ADC
Referenzdesign unter Verwendung des Teils AD7625BCPZ von Analog Devices
Für Endprodukte
- Data Acquisition System
- Imaging Device
- Receivers
- Test Equipment
- Wireless Telecommunications
Beschreibung
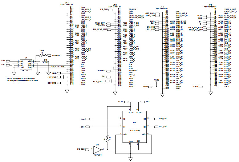
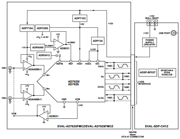
- EVAL-AD7625FMCZ, Evaluation Board for Evaluating the AD7625 16-Bit, 6 MSPS PulSAR Differential ADC. The EVAL-AD7625FMCZ is a fully featured evaluation Kit for the AD7625 ADC. This board operates in conjunction with the System Development Platform board, EVAL-SDP-CH1Z. When operated with the System Development Platform board, software is provided enabling the user to perform detailed analysis of the ADC's performance
Haupteigenschaften
-
ADC Resolution16 Bit
-
ADC Sampling Rate6M SPS
Empfohlene Bauteile (25)
| Teilenummer | Hersteller | Typ | Beschreibung | |||
|---|---|---|---|---|---|---|
|
|
ADR3412ARJZ-R2 | Analog Devices | Voltage References | V-Ref Precision 1.2V 10mA 6-Pin SOT-23 T/R | In den Warenkorb | |
|
|
M24C02-WMN6P | STMicroelectronics | EEPROM | EEPROM Serial-I2C 2K-bit 256 x 8 3.3V/5V 8-Pin SO N Tube | In den Warenkorb | |
|
|
AD8031ARZ | Analog Devices | Operational Amplifiers - Op Amps | Op Amp Single High Speed Amplifier R-R I/O ±6V/12V 8-Pin SOIC N Tube | In den Warenkorb | |
|
|
ADA4932-1YCPZ-RL | Analog Devices | Special Purpose Amplifiers | SP Amp DIFF AMP Single ±5.5V/11V 16-Pin LFCSP EP T/R | In den Warenkorb | |
|
|
ADP7102ACPZ-1.8-R7 | Analog Devices | Linear Regulators | LDO Regulator Pos 1.8V 0.3A 8-Pin LFCSP EP T/R | In den Warenkorb | |
|
|
ADP7102ACPZ-3.3-R7 | Analog Devices | Linear Regulators | LDO Regulator Pos 3.3V 0.3A 8-Pin LFCSP EP T/R | In den Warenkorb | |
|
|
AD9513BCPZ | Analog Devices | Clock Generators and Synthesizers | Clock Generator 0MHz to 1.6GHz-IN 800MHz-OUT 32-Pin LFCSP EP Tray | In den Warenkorb | |
|
|
ADR3412ARJZ-R7 | Analog Devices | Voltage References | V-Ref Precision 1.2V 10mA 6-Pin SOT-23 T/R | In den Warenkorb | |
|
|
ADP2300 | Analog Devices | DC to DC Converter and Switching Regulator Chip | Conv DC-DC 3V to 20V Step Down Single-Out 0.8V to 17V 1.2A 6-Pin TSOT T/R | In den Warenkorb | |
|
|
ADA4932-1YCPZ-R7 | Analog Devices | Special Purpose Amplifiers | SP Amp DIFF AMP Single ±5.5V/11V 16-Pin LFCSP EP T/R | In den Warenkorb | |
|
|
ADR4540BRZ | Analog Devices | Voltage References | V-Ref Precision 4.096V 10mA 8-Pin SOIC N Tube | In den Warenkorb | |
|
|
ADP7102ACPZ-9.0-R7 | Analog Devices | Linear Regulators | LDO Regulator Pos 9V 0.3A 8-Pin LFCSP EP T/R | In den Warenkorb | |