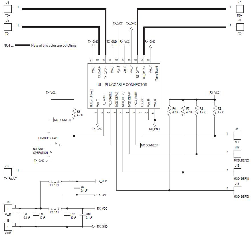
Evaluation Board for Small form-factor Pluggable (SFP) Transceivers

Referenzdesign unter Verwendung des Teils HFBR-57 von Broadcom Inc

Hersteller

Broadcom Inc
  • Anwendungskategorie
    Optische
  • Produkttyp
    Optischer Sender-Empfänger

Für Endprodukte

  • Optical Networking

Beschreibung

  • Evaluation Board for Small form-factor Pluggable (SFP) Transceivers. The Purpose of SFP Transceiver Evaluation Board is to Provide the Designer With a Convenient Means for Evaluating SFP Fiber-Optic Transceivers Such as HFBR-5701, HFBR-5710, HFBR-5720, and HFBR-5730 as Well as future SFP MSA Compatible Product Offerings

Aktuelles über Elektronikkomponenten­

Wir haben unsere Datenschutzbestimmungen aktualisiert. Bitte nehmen Sie sich einen Moment Zeit, diese Änderungen zu überprüfen. Mit einem Klick auf "Ich stimme zu", stimmen Sie den Datenschutz- und Nutzungsbedingungen von Arrow Electronics zu.

Wir verwenden Cookies, um den Anwendernutzen zu vergrößern und unsere Webseite zu optimieren. Mehr über Cookies und wie man sie abschaltet finden Sie hier. Cookies und tracking Technologien können für Marketingzwecke verwendet werden.
Durch Klicken von „RICHTLINIEN AKZEPTIEREN“ stimmen Sie der Verwendung von Cookies auf Ihrem Endgerät und der Verwendung von tracking Technologien zu. Klicken Sie auf „MEHR INFORMATIONEN“ unten für mehr Informationen und Anleitungen wie man Cookies und tracking Technologien abschaltet. Das Akzeptieren von Cookies und tracking Technologien ist zwar freiwillig, das Blockieren kann aber eine korrekte Ausführung unserer Website verhindern, und bestimmte Werbung könnte für Sie weniger relevant sein.
Ihr Datenschutz ist uns wichtig. Lesen Sie mehr über unsere Datenschutzrichtlinien hier.