Increasing the Number of Outputs from a Clock Source Using Low Jitter LVPECL Fan-out Buffers

Referenzdesign unter Verwendung des Teils ADCLK948 von Analog Devices

Hersteller

Analog Devices
  • Anwendungskategorie
    Takt und Timing
  • Produkttyp
    Taktsynthesizer

Für Endprodukte

  • Test Equipment
  • Wireless Infrastructure
  • Wireless LAN

Beschreibung

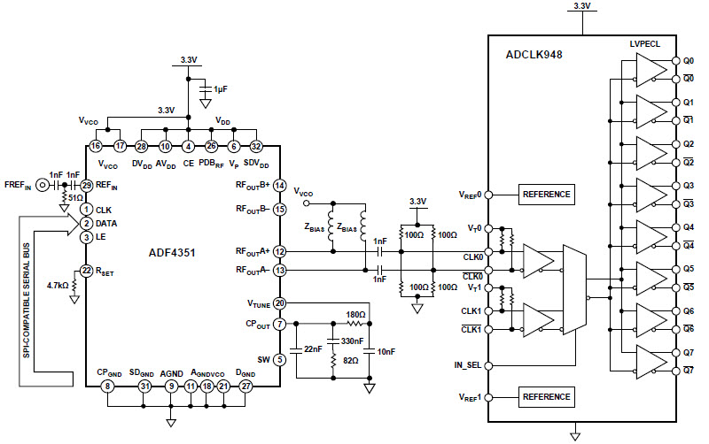
  • Circuit interfaces ADF4351 integrated phase-locked loop (PLL) and voltage-controlled oscillator (VCO) to ADCLK948, which provides up to eight differential, low voltage, positive emitter coupled logic (LVPECL) outputs from one differential output of ADF4351

Haupteigenschaften

  • Operating Frequency
    4500 MHz

Aktuelles über Elektronikkomponenten­

Wir haben unsere Datenschutzbestimmungen aktualisiert. Bitte nehmen Sie sich einen Moment Zeit, diese Änderungen zu überprüfen. Mit einem Klick auf "Ich stimme zu", stimmen Sie den Datenschutz- und Nutzungsbedingungen von Arrow Electronics zu.

Wir verwenden Cookies, um den Anwendernutzen zu vergrößern und unsere Webseite zu optimieren. Mehr über Cookies und wie man sie abschaltet finden Sie hier. Cookies und tracking Technologien können für Marketingzwecke verwendet werden.
Durch Klicken von „RICHTLINIEN AKZEPTIEREN“ stimmen Sie der Verwendung von Cookies auf Ihrem Endgerät und der Verwendung von tracking Technologien zu. Klicken Sie auf „MEHR INFORMATIONEN“ unten für mehr Informationen und Anleitungen wie man Cookies und tracking Technologien abschaltet. Das Akzeptieren von Cookies und tracking Technologien ist zwar freiwillig, das Blockieren kann aber eine korrekte Ausführung unserer Website verhindern, und bestimmte Werbung könnte für Sie weniger relevant sein.
Ihr Datenschutz ist uns wichtig. Lesen Sie mehr über unsere Datenschutzrichtlinien hier.