LM27403EVM-POL600, Evaluation Module using the LM27403 600kHz High Power Density POL

Referenzdesign unter Verwendung des Teils LM27403SQ von Texas Instruments

Hersteller

Texas Instruments
  • Anwendungskategorie
    Spannungsversorgungen
  • Produkttyp
    Einzelausgangs Gleichspannungs Netzteil

Für Endprodukte

  • Buck Converter
  • Communications and Telecom
  • Digital Signal Processing
  • Servers
  • Storage Area Network

Beschreibung

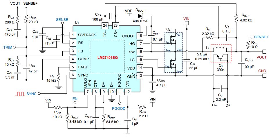
  • LM27403EVM-POL600, Evaluation Module using the LM27403 600kHz High Power Density POL. LM27403EVM-POL600 is a 600-kHz synchronous buck DC-DC regulator showcasing high power density and high efficiency. A 2N3904 BJT senses temperature to compensate for the copper temperature coefficient and to provide a thermal shut-down function based on a desired temperature set point. Precision enable, power supply tracking, open-drain power good indicator, remote sense and synchronization features are also provided. The module is solder mounted directly on the motherboard for maximum thermal performance

Haupteigenschaften

  • Conversion Type
    DC to DC
  • Input Voltage
    3 to 20 V
  • Output Voltage
    1.8 V
  • Output Current
    30 A
  • Efficiency
    93 %
  • Topology
    Buck

Aktuelles über Elektronikkomponenten­

Wir haben unsere Datenschutzbestimmungen aktualisiert. Bitte nehmen Sie sich einen Moment Zeit, diese Änderungen zu überprüfen. Mit einem Klick auf "Ich stimme zu", stimmen Sie den Datenschutz- und Nutzungsbedingungen von Arrow Electronics zu.

Wir verwenden Cookies, um den Anwendernutzen zu vergrößern und unsere Webseite zu optimieren. Mehr über Cookies und wie man sie abschaltet finden Sie hier. Cookies und tracking Technologien können für Marketingzwecke verwendet werden.
Durch Klicken von „RICHTLINIEN AKZEPTIEREN“ stimmen Sie der Verwendung von Cookies auf Ihrem Endgerät und der Verwendung von tracking Technologien zu. Klicken Sie auf „MEHR INFORMATIONEN“ unten für mehr Informationen und Anleitungen wie man Cookies und tracking Technologien abschaltet. Das Akzeptieren von Cookies und tracking Technologien ist zwar freiwillig, das Blockieren kann aber eine korrekte Ausführung unserer Website verhindern, und bestimmte Werbung könnte für Sie weniger relevant sein.
Ihr Datenschutz ist uns wichtig. Lesen Sie mehr über unsere Datenschutzrichtlinien hier.