LTC1736, CPU Core Voltage Regulator for 2-Step Application

Referenzdesign unter Verwendung des Teils LTC1736 von Analog Devices

Hersteller

Analog Devices
  • Anwendungskategorie
    Spannungsversorgungen
  • Produkttyp
    Einzelausgangs Gleichspannungs Netzteil

Für Endprodukte

  • Laptop
  • Notebook
  • Personal Digital Assistant
  • Processor Power Management

Beschreibung

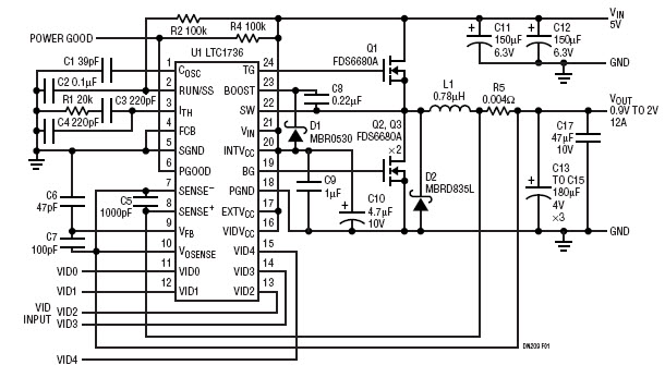
  • Circuit shows LTC1736 featuring a 5-bit, digitally controlled output voltage, from 0.9 to 2V at 12A from a 5V input. The LTC1736 is a constant frequency current mode, synchronous-buck controller, exactly like the popular LTC1735, but with 5-bit VID and a Power Good output

Haupteigenschaften

  • Conversion Type
    DC to DC
  • Input Voltage
    5 V
  • Output Voltage
    0.9 to 2 V
  • Output Current
    12 A
  • Efficiency
    95 %
  • Topology
    Buck

Aktuelles über Elektronikkomponenten­

Wir haben unsere Datenschutzbestimmungen aktualisiert. Bitte nehmen Sie sich einen Moment Zeit, diese Änderungen zu überprüfen. Mit einem Klick auf "Ich stimme zu", stimmen Sie den Datenschutz- und Nutzungsbedingungen von Arrow Electronics zu.

Wir verwenden Cookies, um den Anwendernutzen zu vergrößern und unsere Webseite zu optimieren. Mehr über Cookies und wie man sie abschaltet finden Sie hier. Cookies und tracking Technologien können für Marketingzwecke verwendet werden.
Durch Klicken von „RICHTLINIEN AKZEPTIEREN“ stimmen Sie der Verwendung von Cookies auf Ihrem Endgerät und der Verwendung von tracking Technologien zu. Klicken Sie auf „MEHR INFORMATIONEN“ unten für mehr Informationen und Anleitungen wie man Cookies und tracking Technologien abschaltet. Das Akzeptieren von Cookies und tracking Technologien ist zwar freiwillig, das Blockieren kann aber eine korrekte Ausführung unserer Website verhindern, und bestimmte Werbung könnte für Sie weniger relevant sein.
Ihr Datenschutz ist uns wichtig. Lesen Sie mehr über unsere Datenschutzrichtlinien hier.