LTC3830, 2.5V/12A synchronous step-down power
Referenzdesign unter Verwendung des Teils LTC3830 von Analog Devices
Für Endprodukte
- Distributed Control System
- Power Supplies
- Processor Power Management
Beschreibung
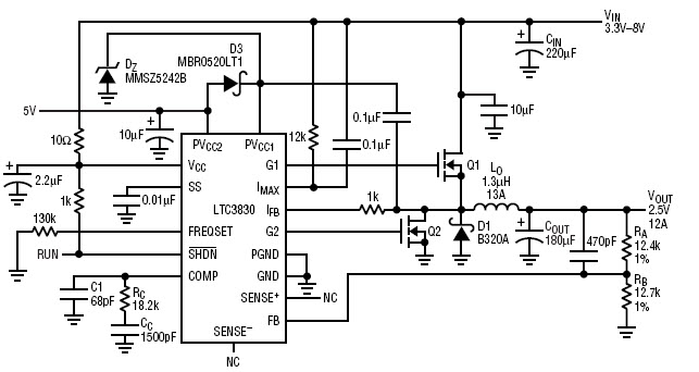
- Circuit shows 12A step down design based on LTC3830. The input is 3.3V to 8V and the output is 2.5V. To obtain different output voltages, vary the ratio of RA/RB
Haupteigenschaften
-
Conversion TypeDC to DC
-
Input Voltage3.3 to 8 V
-
Output Voltage2.5 V
-
Output Current12 A
-
Efficiency90 %
-
TopologyBuck
Empfohlene Bauteile (10)
| Teilenummer | Hersteller | Typ | Beschreibung | |||
|---|---|---|---|---|---|---|
|
|
LTC3830EGN#TR | Analog Devices | DC to DC Controllers | DC/DC Cntrlr Single-OUT Step Down 500kHz 16-Pin SSOP N T/R | In den Warenkorb | |
|
|
LTC3830ES#TRPBF | Analog Devices | DC to DC Controllers | DC/DC Cntrlr Single-OUT Step Down 500kHz 16-Pin SOIC N T/R | In den Warenkorb | |
|
|
LTC3830ES#PBF | Analog Devices | DC to DC Controllers | DC/DC Cntrlr Single-OUT Step Down 500kHz 16-Pin SOIC N Tube | In den Warenkorb | |
|
|
LTC3830ES8#PBF | Analog Devices | DC to DC Controllers | DC/DC Cntrlr Single-OUT Step Down 500kHz 8-Pin SOIC N Tube | In den Warenkorb | |
|
|
LTC3830ES8#TRPBF | Analog Devices | DC to DC Controllers | DC/DC Cntrlr Single-OUT Step Down 500kHz 8-Pin SOIC N T/R | In den Warenkorb | |
|
|
LTC3830EGN#TRPBF | Analog Devices | DC to DC Controllers | DC/DC Cntrlr Single-OUT Step Down 500kHz 16-Pin SSOP N T/R | In den Warenkorb | |
|
|
LTC3830ES | Analog Devices | DC to DC Controllers | DC/DC Cntrlr Single-OUT Step Down 500kHz 16-Pin SOIC N | In den Warenkorb | |
|
|
LTC3830EGN#PBF | Analog Devices | DC to DC Controllers | DC/DC Cntrlr Single-OUT Step Down 500kHz 16-Pin SSOP N Tube | In den Warenkorb | |
|
|
LTC3830EGN | Analog Devices | DC to DC Controllers | DC/DC Cntrlr Single-OUT Step Down 500kHz 16-Pin SSOP N | In den Warenkorb | |
|
|
LTC3830ES#TR | Analog Devices | DC to DC Controllers | DC/DC Cntrlr Single-OUT Step Down 500kHz 16-Pin SOIC N T/R | In den Warenkorb | |