LTC3830, 3.3V to 5V synchronous boost converter
Referenzdesign unter Verwendung des Teils LTC3830 von Analog Devices
Für Endprodukte
- Distributed Control System
- Power Supplies
- Processor Power Management
Beschreibung
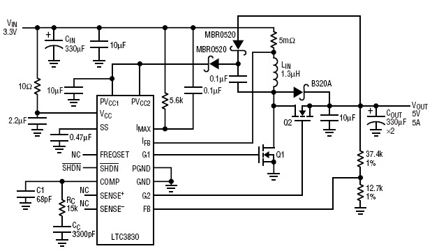
- Circuit shows Synchronous boost design using LTC3830 converting 3.3V to 5V. Compared to a conventional boost converter, this design uses a low RDS(ON) N-channel MOSFET to implement the synchronous rectification, therefore improving efficiency by 5% to 10%
Haupteigenschaften
-
Conversion TypeDC to DC
-
Input Voltage3.3 V
-
Output Voltage5 V
-
Output Current5 A
-
TopologyBoost
Empfohlene Bauteile (10)
| Teilenummer | Hersteller | Typ | Beschreibung | |||
|---|---|---|---|---|---|---|
|
|
LTC3830ES | Analog Devices | DC to DC Controllers | DC/DC Cntrlr Single-OUT Step Down 500kHz 16-Pin SOIC N | In den Warenkorb | |
|
|
LTC3830ES8#TRPBF | Analog Devices | DC to DC Controllers | DC/DC Cntrlr Single-OUT Step Down 500kHz 8-Pin SOIC N T/R | In den Warenkorb | |
|
|
LTC3830ES#TR | Analog Devices | DC to DC Controllers | DC/DC Cntrlr Single-OUT Step Down 500kHz 16-Pin SOIC N T/R | In den Warenkorb | |
|
|
LTC3830ES#TRPBF | Analog Devices | DC to DC Controllers | DC/DC Cntrlr Single-OUT Step Down 500kHz 16-Pin SOIC N T/R | In den Warenkorb | |
|
|
LTC3830EGN#TR | Analog Devices | DC to DC Controllers | DC/DC Cntrlr Single-OUT Step Down 500kHz 16-Pin SSOP N T/R | In den Warenkorb | |
|
|
LTC3830EGN#TRPBF | Analog Devices | DC to DC Controllers | DC/DC Cntrlr Single-OUT Step Down 500kHz 16-Pin SSOP N T/R | In den Warenkorb | |
|
|
LTC3830ES#PBF | Analog Devices | DC to DC Controllers | DC/DC Cntrlr Single-OUT Step Down 500kHz 16-Pin SOIC N Tube | In den Warenkorb | |
|
|
LTC3830EGN | Analog Devices | DC to DC Controllers | DC/DC Cntrlr Single-OUT Step Down 500kHz 16-Pin SSOP N | In den Warenkorb | |
|
|
LTC3830EGN#PBF | Analog Devices | DC to DC Controllers | DC/DC Cntrlr Single-OUT Step Down 500kHz 16-Pin SSOP N Tube | In den Warenkorb | |
|
|
LTC3830ES8#PBF | Analog Devices | DC to DC Controllers | DC/DC Cntrlr Single-OUT Step Down 500kHz 8-Pin SOIC N Tube | In den Warenkorb | |