MD1715DB2, Demo Board based on the MD1715 + TC8020 High Speed ±100V 3.2A Pulser

Referenzdesign unter Verwendung des Teils MD1715 von Microchip Technology

Hersteller

Microchip Technology
  • Anwendungskategorie
    Sensoren und Wandler
  • Produkttyp
    Ultraschall Pulserzeuger

Für Endprodukte

  • Arbitrary Waveform Generator
  • Automatic Test Equipment
  • Ultrasound Imaging

Beschreibung

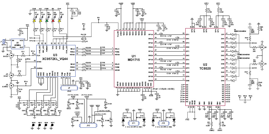
  • MD1715DB2, Demo Board can drive two transducers as a five-level, two channel transmitter for ultrasound and other applications. The Demo Board consists of one MD1715 in a 6x6mm 40-lead QFN package driving 12 high voltage FETs in six TC8020s in one 8x8mm 56-lead QFN package

Haupteigenschaften

  • Input Signal Amplitude
    3.3 V

Aktuelles über Elektronikkomponenten­

Wir haben unsere Datenschutzbestimmungen aktualisiert. Bitte nehmen Sie sich einen Moment Zeit, diese Änderungen zu überprüfen. Mit einem Klick auf "Ich stimme zu", stimmen Sie den Datenschutz- und Nutzungsbedingungen von Arrow Electronics zu.

Wir verwenden Cookies, um den Anwendernutzen zu vergrößern und unsere Webseite zu optimieren. Mehr über Cookies und wie man sie abschaltet finden Sie hier. Cookies und tracking Technologien können für Marketingzwecke verwendet werden.
Durch Klicken von „RICHTLINIEN AKZEPTIEREN“ stimmen Sie der Verwendung von Cookies auf Ihrem Endgerät und der Verwendung von tracking Technologien zu. Klicken Sie auf „MEHR INFORMATIONEN“ unten für mehr Informationen und Anleitungen wie man Cookies und tracking Technologien abschaltet. Das Akzeptieren von Cookies und tracking Technologien ist zwar freiwillig, das Blockieren kann aber eine korrekte Ausführung unserer Website verhindern, und bestimmte Werbung könnte für Sie weniger relevant sein.
Ihr Datenschutz ist uns wichtig. Lesen Sie mehr über unsere Datenschutzrichtlinien hier.