MIKROE-3844, Single Cell Click Board based on MCP16251 Synchronous Boost Regulator and MCP1811A Low-Dropout (LDO) Linear Regulator

Referenzdesign unter Verwendung des Teils MCP16251T-I/MNY von MikroElektronika

Hersteller

MikroElektronika
  • Anwendungskategorie
    Batteriemanagement
  • Produkttyp
    Akkuladegeräte

Für Endprodukte

  • Healthcare
  • Medical Appliances
  • MP3 Player
  • Smart Phone
  • Solar Appliances
  • Wireless Sensor

Beschreibung

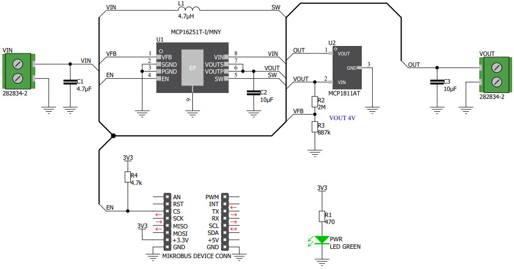
  • MIKROE-3844, Single Cell Click Board which features MCP16251 synchronous boost regulator with true load disconnect and MCP1811A low-dropout (LDO) linear regulator that provide an ultra low quiescent current during device operation of about 250nA and can be shut down for 5nA (typical) supply current draw. Given the potential applications of these features, the Single Cell click can be used for one, two and three-cell Alkaline and NiMH/NiCd portable products, solar cell applications, personal care and medical products, smartphones, MP3 players, wireless sensors and many more. The Single Cell click is supported by a mikroSDK compliant library, which includes functions that simplify software development. This Click board comes as a fully tested product, ready to be used on a system equipped with the mikroBUS socket

Haupteigenschaften

  • Battery Type
    Alkaline|Nickel-Metal Hydride|Nickel-Cadmium
  • Output Voltage
    4 V
  • Number of Battery Cells
    1|2|3

Aktuelles über Elektronikkomponenten­

Wir haben unsere Datenschutzbestimmungen aktualisiert. Bitte nehmen Sie sich einen Moment Zeit, diese Änderungen zu überprüfen. Mit einem Klick auf "Ich stimme zu", stimmen Sie den Datenschutz- und Nutzungsbedingungen von Arrow Electronics zu.

Wir verwenden Cookies, um den Anwendernutzen zu vergrößern und unsere Webseite zu optimieren. Mehr über Cookies und wie man sie abschaltet finden Sie hier. Cookies und tracking Technologien können für Marketingzwecke verwendet werden.
Durch Klicken von „RICHTLINIEN AKZEPTIEREN“ stimmen Sie der Verwendung von Cookies auf Ihrem Endgerät und der Verwendung von tracking Technologien zu. Klicken Sie auf „MEHR INFORMATIONEN“ unten für mehr Informationen und Anleitungen wie man Cookies und tracking Technologien abschaltet. Das Akzeptieren von Cookies und tracking Technologien ist zwar freiwillig, das Blockieren kann aber eine korrekte Ausführung unserer Website verhindern, und bestimmte Werbung könnte für Sie weniger relevant sein.
Ihr Datenschutz ist uns wichtig. Lesen Sie mehr über unsere Datenschutzrichtlinien hier.