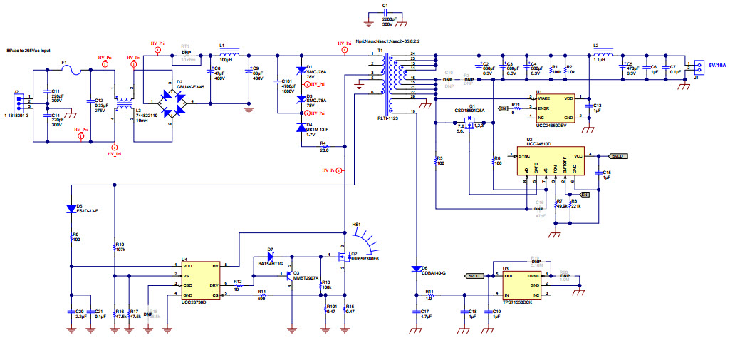
PMP10407, Universal AC Input, 5V/10A/50W PSR Flyback Power Supply W/Rapid Load Transient Response Ref Design

Referenzdesign unter Verwendung des Teils UCC24650DBV von Texas Instruments

Hersteller

Texas Instruments
  • Anwendungskategorie
    Spannungsversorgungen
  • Produkttyp
    Wechsel- zu Gleichstrom Einfach Netzteil

Beschreibung

  • PMP10407, Universal AC Input, 5V/10A/50W PSR Flyback Power Supply W/Rapid Load Transient Response Ref Design. The PMP10407 is a quasi-resonant Flyback power supply based on the UCC28730 primary side regulation (PSR) controller demonstrating the use of wake up device UCC24650 to achieve rapid load transient response from light load condition when the system is under low frequency operation. The elimination of optocoupler using PSR topology promises higher reliability and lower system cost. The design achieves less than 50mW standby power losses and over 86% efficiency at 25% load. The design also features UCC24610 synchronous rectification controller and demonstrates the use of UCC24650's ENS pin output to enforce diode rectification at light load conditions to reduce stand-by power losses

Haupteigenschaften

  • Conversion Type
    AC to DC
  • Input Voltage
    85 to 265 (AC) V
  • Output Voltage
    5 V
  • Output Current
    10 A
  • Output Power
    50 W
  • Efficiency
    84 %
  • Topology
    Flyback- DCM

Aktuelles über Elektronikkomponenten­

Wir haben unsere Datenschutzbestimmungen aktualisiert. Bitte nehmen Sie sich einen Moment Zeit, diese Änderungen zu überprüfen. Mit einem Klick auf "Ich stimme zu", stimmen Sie den Datenschutz- und Nutzungsbedingungen von Arrow Electronics zu.

Wir verwenden Cookies, um den Anwendernutzen zu vergrößern und unsere Webseite zu optimieren. Mehr über Cookies und wie man sie abschaltet finden Sie hier. Cookies und tracking Technologien können für Marketingzwecke verwendet werden.
Durch Klicken von „RICHTLINIEN AKZEPTIEREN“ stimmen Sie der Verwendung von Cookies auf Ihrem Endgerät und der Verwendung von tracking Technologien zu. Klicken Sie auf „MEHR INFORMATIONEN“ unten für mehr Informationen und Anleitungen wie man Cookies und tracking Technologien abschaltet. Das Akzeptieren von Cookies und tracking Technologien ist zwar freiwillig, das Blockieren kann aber eine korrekte Ausführung unserer Website verhindern, und bestimmte Werbung könnte für Sie weniger relevant sein.
Ihr Datenschutz ist uns wichtig. Lesen Sie mehr über unsere Datenschutzrichtlinien hier.