PMP9689, Primary-Side Regulated Flyback with 85-265VAC Input and 5V/0.3A Output Reference Design

Referenzdesign unter Verwendung des Teils UCC28910D von Texas Instruments

Hersteller

Texas Instruments
  • Anwendungskategorie
    Spannungsversorgungen
  • Produkttyp
    Wechsel- zu Gleichstrom Einfach Netzteil

Für Endprodukte

  • E-Power Meter
  • Gas and Water Meter
  • Gas Meter
  • Heat Meter
  • Metering

Beschreibung

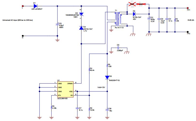
  • PMP9689, Primary-Side Regulated Flyback with 85-265VAC Input and 5V/0.3A Output Reference Design. The PMP9689 reference design uses the UCC28910 primary-side regulated flyback controller with integrated MOSFET to generate a 5V/0.3A output from an universal AC input for metering applications

Haupteigenschaften

  • Conversion Type
    AC to DC
  • Input Voltage
    85 to 264 (AC) V
  • Output Voltage
    5 V
  • Output Current
    0.3 A
  • Output Power
    1.5 W
  • Topology
    Flyback- DCM

Aktuelles über Elektronikkomponenten­

Wir haben unsere Datenschutzbestimmungen aktualisiert. Bitte nehmen Sie sich einen Moment Zeit, diese Änderungen zu überprüfen. Mit einem Klick auf "Ich stimme zu", stimmen Sie den Datenschutz- und Nutzungsbedingungen von Arrow Electronics zu.

Wir verwenden Cookies, um den Anwendernutzen zu vergrößern und unsere Webseite zu optimieren. Mehr über Cookies und wie man sie abschaltet finden Sie hier. Cookies und tracking Technologien können für Marketingzwecke verwendet werden.
Durch Klicken von „RICHTLINIEN AKZEPTIEREN“ stimmen Sie der Verwendung von Cookies auf Ihrem Endgerät und der Verwendung von tracking Technologien zu. Klicken Sie auf „MEHR INFORMATIONEN“ unten für mehr Informationen und Anleitungen wie man Cookies und tracking Technologien abschaltet. Das Akzeptieren von Cookies und tracking Technologien ist zwar freiwillig, das Blockieren kann aber eine korrekte Ausführung unserer Website verhindern, und bestimmte Werbung könnte für Sie weniger relevant sein.
Ihr Datenschutz ist uns wichtig. Lesen Sie mehr über unsere Datenschutzrichtlinien hier.